• Предмет: Математика
  • Автор: mragzam19
  • Вопрос задан 3 года назад

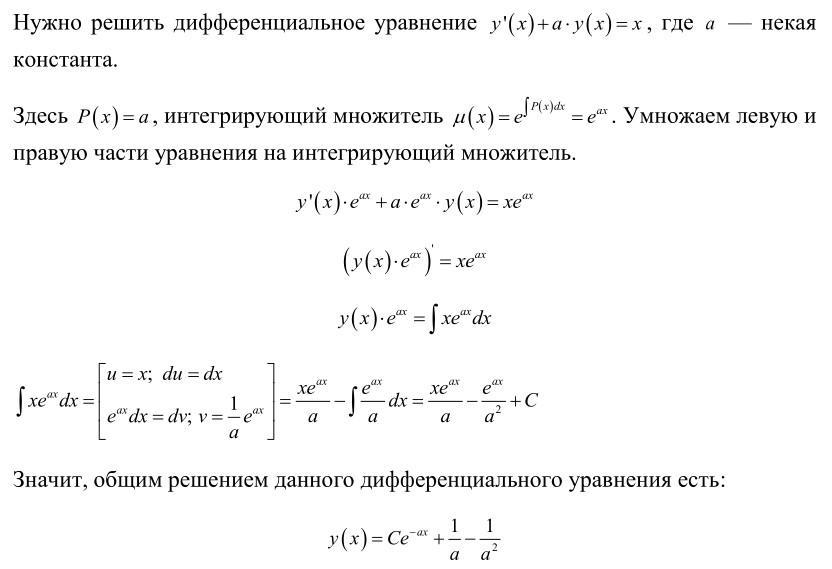
Решите следующее обыкновенное дифференциальное уравнение
y'(x) + ay (x) = x


Аноним: а - константа?
mragzam19: нету, условия задачи такое

Ответы

Ответ дал: Аноним
1

Решение на картинке.

Приложения:
Вас заинтересует