Ответы
Ответ дал:
0
Ответ:
3) x < -3, x>1. 4)0,498. 5)a) y`=11+50x, b)5x^4(6-8tgx)+x^5*(-) c)
Пошаговое объяснение:
4)Из 5000 тысяч новорожденных 5000 − 2512 = 2488 девочек. Поэтому частота рождения девочек равна 2488/5000=0.4976≈0.498
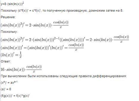
3)
Приложения:



Вас заинтересует
2 года назад
2 года назад
7 лет назад
7 лет назад