• Предмет: Математика
  • Автор: Hikirei666
  • Вопрос задан 3 года назад

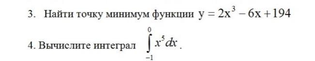
3 найти точку минимума функции
4 вычислить интеграл

Приложения:

Ответы

Ответ дал: Ipxone
1

Ответ:

1)1 2)-1/6

Пошаговое объяснение:

Чтобы найти точку минимума надо получить от функции производный и равнять на ноль

Если что то непонятно спросите

Приложения:

Ipxone: если ответь понравилься обозначте его как лучший мне необходимо 4звезд до следуюшего уровень
Вас заинтересует