• Предмет: Математика
  • Автор: roofengels
  • Вопрос задан 3 года назад

Помогите пожалуйста,хотя бы 1 из этого!30 БАЛЛОВ

Приложения:

roofengels: Душат пипец,ничего не получается

Ответы

Ответ дал: sangers1959
1

Ответ:

Пошаговое объяснение:

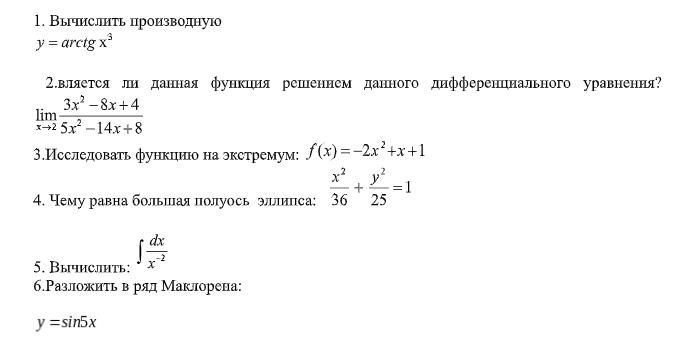
1.

y=arctg(x^3)\\

Пусть х³=t     ⇒

y=arctg(t)\\y'=(arctg(t))'=\frac{dt}{t^2+1}=\frac{(x^3)' }{(x^3)^2+1}=\frac{3x^2}{x^6+1}  .

2.

\lim_{x \to 2} \frac{3x^2-8x+4}{5x^2-14x+8} .\\

Неопределённость 0/0.    

Возьмём призводную от числителя и знаменателя одновременно:

\lim_{x \to 2} \frac{(3x^2-8x+4)'}{(5x^2-14x+8)'} = \lim_{x \to 2} \frac{6x-8}{10x-14} =\frac{6*2-8}{10*2-14} =\frac{12-8}{20-14}=\frac{4}{6}=\frac{2}{3}.

3.

f(x)=-2x^2+x+1\\f'(x)=(-2x^2+x+1)'=-4x+1=0\\4x=1|:4\\x=0,25\\f(0,25)=-2*(0,25)^2+0,25+1=-2*0,0625+1,25=-0,125+1,25=1,125.

Ответ: f(0,25)=1,125.

4.

\frac{x^2}{36}+\frac{y^2}{25} =1\\

Уравнение эллипса:

\frac{x^2}{a^2}+\frac{y^2}{b^2}=1  \Rightarrow\\a^2=36\\a=6.

5.

\int\limits {\frac{dx}{x^{-2} } \, =\int\limit\ {x^2} \, dx=\frac{x^3}{3}+C.

6.

y=sin(5x)\\sin(5x)=\Sigma_{n=0}^\infty\frac{(-1)^n}{(2n+1)!} (5x)^{2n+1}=5x-\frac{125}{6}x^3+\frac{625}{24}x^5-...

Вас заинтересует