• Предмет: Математика
  • Автор: Scott2McCall
  • Вопрос задан 3 года назад

Решите пожалуйста) Нужно срочно!

Приложения:

Ответы

Ответ дал: 6575
1

Ответ:

Пошаговое объяснение:

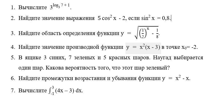
1) 3^{\log_3{7}+1} = 3^{\log_37} \cdot 3 = 7\cdot 3 = 21

2) 5\cos^2 x - 2 = 5(1-\sin^2 x) - 2 = 5-5\sin^2 x - 2 = 3 -5\sin^2 x = 3 - 5 \cdot 0.8 = 3 - 4 = - 1

3) Подкоренное выражение должно быть неотрицательным:

(\frac{1}{2})^x-\frac{1}{8} \geq 0 => (\frac{1}{2})^x\geq\frac{1}{8} => (\frac{1}{2})^x\geq(\frac{1}{2})^3 => x\leq3 => D(y) = (-\infty;3]

4) y=x^2(x-3) => y=x^3 - 3x^2 => y' = 3x^2-6x => y'(x_0)=y'(-2) = 3(-2)^2-6(-2) = 3\cdot 4 +12 = 12+12 = 24

5)Формула классической вероятности: p = \frac{m}{n}, где m - количество благоприятных событий, n - количество всех возможных событий. Так как зеленых шаров 7, то, выбирая только один шар наугад, возможно m=7 благоприятных событий, а всего n=3+7+5=15 событий. Тогда p=7/15

6) y=x^2-x => y'=2x-1

Если производная положительная, то функция возрастает, если отрицательная - убывает.

2x-1>0 => x>1/2 => y возрастает на (1/2;\infty)

2x-1<0 => x<1/2 => y убывает на (-\infty; 1/2)

x = 1/2 - точка минимума

7) \int\limits^{3}_{-1} (4x-3)dx = 2x^2 - 3x|^{3}_{-1} = 2\cdot 3^2 -3\cdot 3 - 2(-1)^2 + 3(-1) = 18 - 9 -2 - 3 = 4


Scott2McCall: Спасибо большое за ответ и хорошее объяснение!)
Вас заинтересует