• Предмет: Математика
  • Автор: helpmeplz12
  • Вопрос задан 3 года назад

кто понимает, как решать такие задачи, то прошу, давайте свяжемся - за бесплатно никто не говорит)

Приложения:

onetfriend: поищите умножение тригонометрических функций
planpeace: Я могу помочь с этим заданием, бесплатно, но сейчас модер запалит фразу "давайте свяжемся - за бесплатно никто не говорит" и удалит этот вопрос.
planpeace: Если,действительно, хотите научиться решать такие задания и подготовиться к ЕГЭ, то есть хороший канал на ютубе extra team
Аноним: Добавил решение 21 номера

Ответы

Ответ дал: Аноним
0

Ответ:

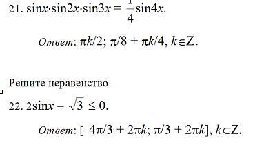
21. sinxsin2xsin3x=sin4x/4

sinxsin2xsin3x=sin2xcos2x/2

1 группа решений sin2x=0, 2x=πk, k ∈ Z

x = πk/2

2 группа решений

2sinxsin3x=cosx

(cos2x-cos4x)=cosx

2(cos2x-cos4x)=1+cos2x

сделаем замену

t=cos2x, cos4x=2cos²2x-1=2t²-1

2(t+1-2t²)=1+t

2t+2-4t²=1+t

4t²-t-1=0

t = (1±\sqrt{17})/8

t₁= (1+\sqrt{17})/8, t₂= (1-

cos2x= (1+\sqrt{17})/8

2x = ±arccos((1+\sqrt{17})/8)+2πk

x=±arccos((1+\sqrt{17})/8)/2+πk 2 группа решений

cos2x= (1+\sqrt{17})/8

2x = ±arccos((1-\sqrt{17})/8)+2πk

x=±arccos((1-\sqrt{17})/8)/2+πk 3 группа решений

22

2 sinx ≤ \sqrt{3}

sinx ≤ \sqrt{3}/2

π/3 +2πn ≤ x ≤ 2π/3+2πn

Пошаговое объяснение:

Ответ дал: sangers1959
0

Пошаговое объяснение:

21.

sinx*sin2x*sin3x=\frac{1}{4} sin4x\\sinx*sin2x*sin3x=\frac{2*sin2x*cos2x}{4}\\ sinx*sin2x*sin3x=\frac{sin2x*cos2x}{2}|*2\\\\2*sinx*sin2x*sin3x-sin2x*cos2x=0\\sin2x*(2*sinx*sin3x-cos2x)=0\\sin2x=0\\2x=\pi k|:2\\x_1=\frac{\pi k}{2};k\in\mathbb Z.\\2*sin3x*sinx-cos2x=0\\2*\frac{1}{2}( cos(3x-x)-cos(3x+x))-cos2x=0\\cos2x-cos4x-cos2x=0\\-cos4x=0|:(-1)\\cos4x=0\\4x=\frac{\pi }{2}+\pi  k|:4\\x_2=\frac{\pi }{8} +\frac{\pi k}{4} ;k\in\mathbb Z.

22.

2*sinx-\sqrt{3} \leq 0\\2*sinx\leq \sqrt{3}|:2\\sinx\leq \frac{\sqrt{3} }{2} \\\\\left\{\begin{array}{ccc}sinx=\frac{\sqrt{3} }{2}}\\ x_1=\frac{\pi }{6} +2\pi k\\x_2=\frac{2\pi }{3} +2\pi k  \Rightarrow\\\end{array}\right\\x\in[\frac{2\pi }{3} +2\pi k;\frac{\pi }{3} +2\pi k];k\in \mathbb Z.\\

                    или

x\in [-\frac{4\pi }{3} +2\pi k;\frac{\pi }{3} +2\pi k];k\in \mathbb Z.

Вас заинтересует