• Предмет: Алгебра
  • Автор: acceptorivan228
  • Вопрос задан 3 года назад

||x+2|-|x-6||=|x| |-модуль Ответ расписан


Lavr2010: ||x+2|-|x-6||=|x|

Ответы

Ответ дал: tamarabernukho
1

Ответ:

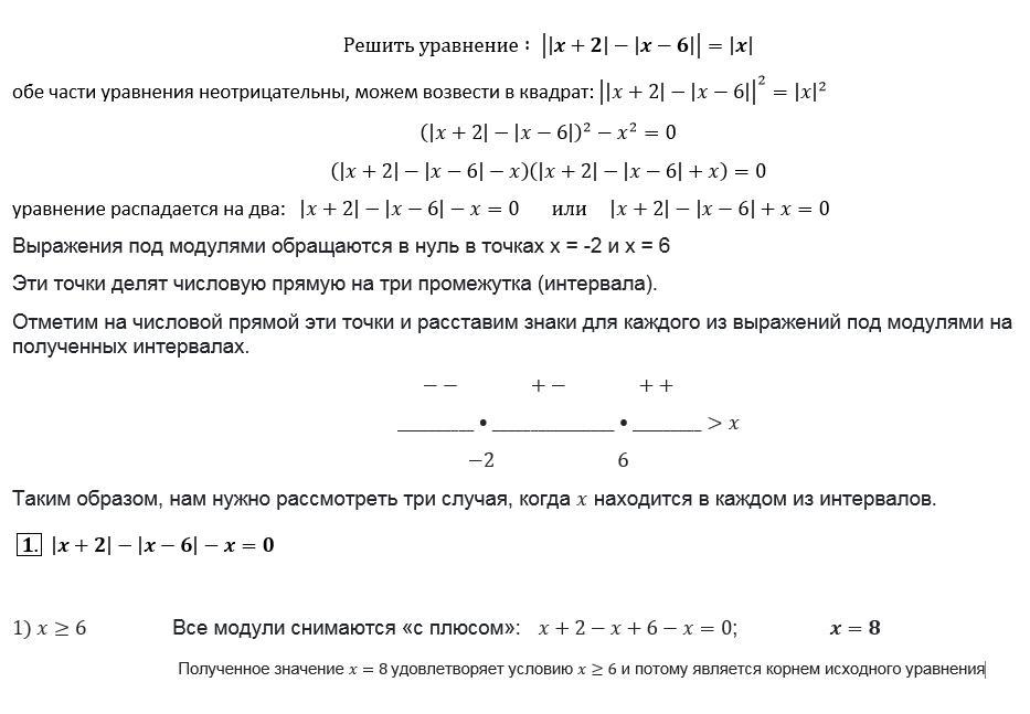
Объяснение:

**********************

Приложения:
Вас заинтересует