• Предмет: Математика
  • Автор: РобертХолод
  • Вопрос задан 3 года назад

ПОМОГИТЕ ПОЖАЛУЙСТА СРОЧНО утром экзамен нужно решение хотя бы 5 заданий умоляю

Приложения:

Ответы

Ответ дал: Аноним
0

Ответ:

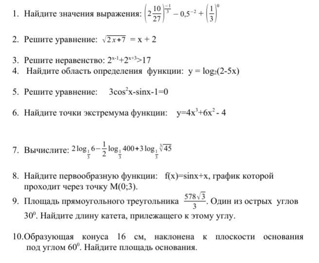
4)найдите область определения функции y=log₂(2-5x)

D(y):  2-5x>0

-5x>-2

x<0.4 или x∈(-∞;0,4)

5)3cos^2(x)-sinx-1=0

cos^2(x)=1-sin^2(x)

3*(1-sin^2(x))-sinx-1=0

3-3*sin^2(x))-sinx-1=0

3*sin^2(x))+sinx-2=0

делаем замену

sinx=t

3*t^2+t-2=0

D=b^2-4*a*c=1^2-4*3*(-2)=1+24=25

t1=(-b+√D)/2a=(-1+5)/2*3=4/6=2/3

t2=(-b-√D)/2a=(-1-5)/2*3=-1

делаем обратную замену

sinx=2/3

x1=(-1)^k+arcsin2/3+πk, k∈Z

sinх= -1

x2= - π/2 + 2πn, n∈Z

Пошаговое объяснение:

10)Образующая конуса равна 16 см и наклонена к плоскости основания под углом 60 градусов.Найти площадь основания

Так как образующая наклонена к плоскости основания под углом 60 градусов, то в образованном (образующей,высотой и радиусом) прямоугольном треугольнике угол между образующей и высотой будет равен 30 градусов. Катет который  лежит против угла 30 градусов равен половине гипотенузы. В нашем случае образующая это гипотенуза а кактет лежащий напротив угла 30 градусов это радиус основания.

Тогда R=l/2=16/2=8(см)

Sосн=πR^2=π*8^2=64π см^2


РобертХолод: Спасибо большое, надеюсь правильно :D
РобертХолод: А не можете еще что-нибудь сделать?) например 1 и 2 если не трудно конечно)
РобертХолод: Можно и фотку прислать с решением я буду не против)))) заранее спасибо
Аноним: правильно 100 процентов
Ответ дал: Аноним
0

Если 1-2, то решение следующее.

1.(64/27)⁻¹/³-(1/2)⁻²+(1/3)⁰=(27/64)¹/³-2²+1=(3/4)-4+1=-2 1/4=-2.25

2.

возведем обе части в квадрат. 2х+7=х²+4х+4

х²+2х-3=0, По Виету х=1, х=-3 Оба корня входят в ОДЗ,

х=1

Проверим. √(2*1+7)=1+2

3=3-верно.

√(2*(-3)+7)=-3+2-не верно.

Ответ х=1


РобертХолод: спасибо
Вас заинтересует