• Предмет: Алгебра
  • Автор: xodakova2003
  • Вопрос задан 3 года назад

Найти производные следующих функций. !!!Очень срочно, пожалуйста!!!!

Приложения:

Ответы

Ответ дал: nikitafrolov909090
1

Ответ:

2x·(12·x2+3)+2x·(4·x3+3·x+2)·ln(2)

Объяснение:

y=(4·x3+3·x+2)·2x

Решение:

(2x·(4·x3+3·x+2))' = (2x)'·(4·x3+3·x+2)+2x·(4·x3+3·x+2)' = 2x·ln(2)·(4·x3+3·x+2)+2x·(12·x2+3)

Здесь:

(2x)' = 2x·ln(2)

Решение ищем по формуле:

(af(x))' = af(x)*ln(a)*f(x)'

(2x)' = 2x·ln(2)(x)' = 2x·ln(2)

(x)' = 1

Ответ:

2x·(12·x2+3)+2x·(4·x3+3·x+2)·ln(2)

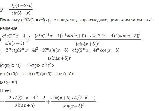
Приложения:
Ответ дал: NNNLLL54
0

a)\ \ f(x)=(4x^3+3x+2)\cdot 2^{x}\\\\f'(x)=(12x^2+3)\cdot 2^{x}+(4x^3+3x+2)\cdot 2^{x}\cdot ln2\\\\\\b)\ \ f(x)=\dfrac{ctg(4-2x)}{sin(5+x)}\\\\\\f'(x)=\dfrac{-\frac{1}{sin^2(4-2x)}\cdot (-2)\cdot sin(5+x)-ctg(4-2x)\cdot cos(5+x)}{sin^2(5+x)}=\\\\\\=\dfrac{4\cdot sin(5+x)-sin(8-4x)\cdot cos(5+x)}{2\cdot sin^2(4-2x)\cdot sin^2(5+x)}

Вас заинтересует