• Предмет: Математика
  • Автор: Аноним
  • Вопрос задан 3 года назад

Помогите решить, надо до 5 часов сделать

Приложения:

Ответы

Ответ дал: DashaKichatova671
0

Пошаговое объяснение:

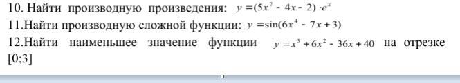
1) y=(5x²-4x-2)*eˣ=(5x²-4x-2)'eˣ+(eˣ)'*(5x²-4x-2)=(10x-4)*eˣ+e*(5x²-4x-2)

2) y=sin(6x⁴-7x+3)=cos(6x⁴-7x+3)*(6x⁴-7x+3)'=cos(6x⁴-7x+3)*(24x³-7)

3) y=x³+6x²-36x+40

y=3x²+12x-36

3x²+12x-36=0 | /3

x²+4x-12=0

x₁,₂=(-4±√16+48)/2*3=(4±√64)/6=(4±8)/6

x₁=(4+8)/6=2; x₂=(4-8)/6=-4/6= - 2/3

y(2/3)=(2/3)³+6*(2/3)²-36*2/3+40=8/27+6*4/9-36*2/3+40= 8/27+24/9-72/3+40=8/27+72/27-648/27+1080/27= 1160/27

Ответ дал: natalyabryukhova
0

Ответ:

======================================

Пошаговое объяснение:

Приложения:
Вас заинтересует