• Предмет: Математика
  • Автор: VasiliyKos
  • Вопрос задан 3 года назад

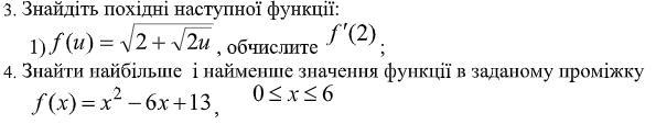
Срочно ПОМОГИТЕ , кто поможет тот молодец , данные на фото , надо 3 и 4

Приложения:

Ответы

Ответ дал: Аноним
1

Лучше давайте задания с переводом на русский, потому что много времени тратится на перевод...

Приложения:
Вас заинтересует