• Предмет: Физика
  • Автор: aleksey022015
  • Вопрос задан 3 года назад

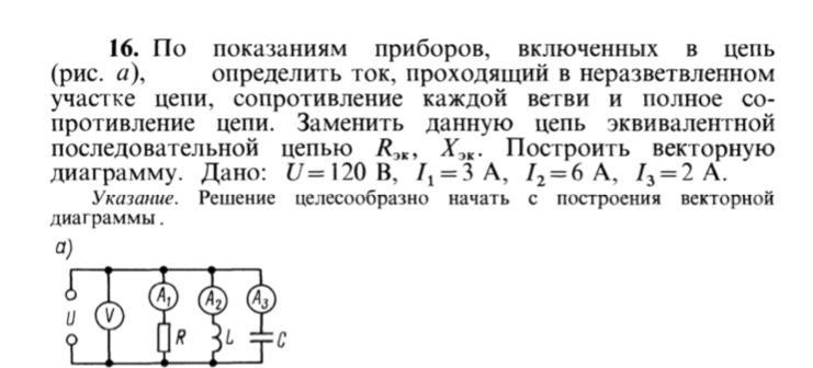
дано U=120В I1=3А I2=6А I3=2А определить ток, проходящий в неразветвленном участке цепи, сопротивление каждой ветви и полное сопротивление цепи

Приложения:

Ответы

Ответ дал: Unler
0

Ответ:

I=11А

R1=40 Ом

R2=20 Ом

R3=60 Ом

R=10,9 Ом

Объяснение:

I=I1+I2+I3=3+6+2=11 А.

R=U÷I=120÷11=10,9 Ом.

U=U1=U2=U3

R1=U1÷I1=120÷3=40 Ом

R2=U2÷I2=120÷6=20 Ом

R3=U3÷I3=120÷2=60 Ом.

Вас заинтересует