• Предмет: Алгебра
  • Автор: shahzod77
  • Вопрос задан 3 года назад

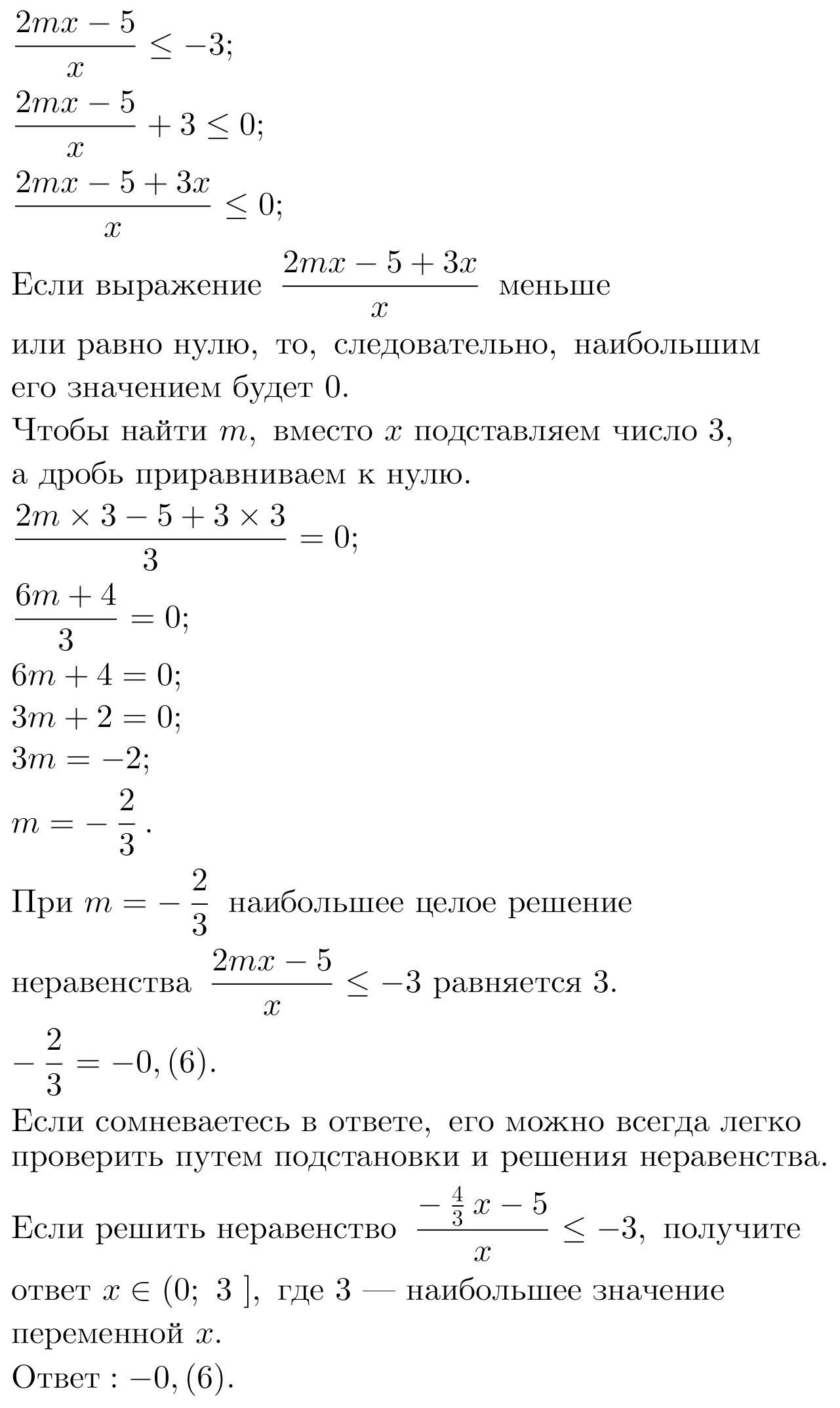
При каком значении m, наибольшее целое решение неравенства равняется 3?

Приложения:

romaprihodko2006: у меня почему-то не -7/8 получилось
Kierra: Там первый ответ верный. Такое может быть, что ваши ответы содержат ошибки?
shahzod77: Да, возможно, спасибо, что заглянули

Ответы

Ответ дал: Kierra
2

~~~~~~~~~~~~~~~~~~~~

Приложения:

shahzod77: ОГРОМНОЕ спасибо!
Kierra: Не за что
Вас заинтересует