Помогите пожалуйста. Напишите с полным решением
Приложения:

sonata85ua:
могу все сделать, кроме г
Ответы
Ответ дал:
0
Ответ:
Пошаговое объяснение:
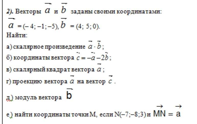
а(-4;-1;-5) , в(4;5;0).
а) а*в=--4*4-1*5-5*0=-21 ;
б) с=-а-2в , координаты с(4-8 ; 1-10 ;5-0) , с(-4 ;-9; 5) ;
в) а²=| а|²=√(16+1+25)=√42 ;
г) Проекцию а на с если а(-4;-1;-5) , с(-4 ;-9; 5) ;
Пр а на с=а*в / |c| , тогда
Пр а на с=(16+9-25)/ √(16+81+25)=0\√122=0;
д) | в|=√(16+25+0)=√41 ;
е) Вектор MN=a , N(-7 ;-8 ;3).
Вектор MN(-4;-1;-5)⇒ М(х(N)-x(MN) ; у(N)-у(MN) ; z(N)-z(MN) ),
М(-3+4 ;-8+1 ;3+5) , М(1; -7; 8)
Вас заинтересует
2 года назад
2 года назад
7 лет назад
9 лет назад
9 лет назад