Ответы
Ответ дал:
1
Ответ:
7
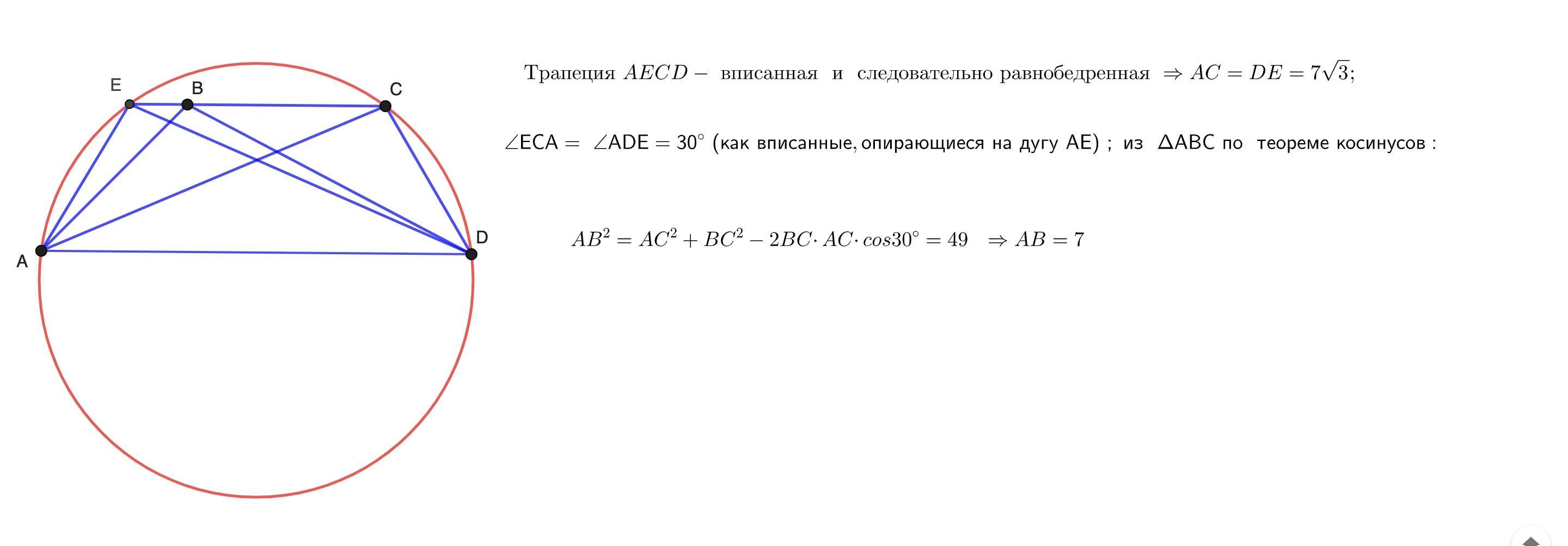
Используемые утверждения :
1) Если около трапеции можно описать окружность , то она равнобедренная
2) В равнобедренной трапеции диагонали равны
Приложения:

Вас заинтересует
2 года назад
7 лет назад
9 лет назад