• Предмет: Математика
  • Автор: asahnazaran3
  • Вопрос задан 3 года назад

помогите решить хоть что нибудь
у меня пол часа
заранее спасибо ❤

Приложения:

Ответы

Ответ дал: olgaraschupkina02
1

Ответ:

1. х=у=1

   2^(x-y)=8

x=y=1

2^(x-y)=2^3

x=y=1

x-y=3

x=3+y

3+y=y=1

y=-2

x=3+(-2)=1

Пошаговое объяснение:

Ответ дал: daraprelj
1

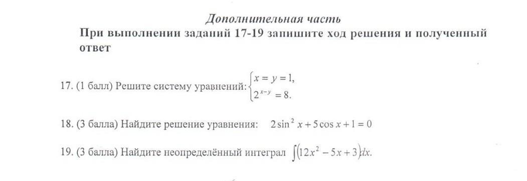
17.

\left \{ {{x+y=1} \atop {2^{x-y}=8}} \right.

\left \{ {{x=1-y} \atop {2^{1-y-y}=2^{3}}} \right.

\left \{ {{x=1-y} \atop {2^{1-2y}=2^{3}}} \right.

\left \{ {{x=1-y} \atop {1-2y}=3}} \right.

1-2y=3

-2y = 3 - 1

-2y = 2 | : (-2)

y = -1

x = 1 - (-1) = 1+1 = 2

Ответ: (2;-1)

18.

2 sin²x + 5 cos x + 1 = 0

Из основного тригонометрического тождества sin²x + cos²x = 1 выразим sin²x

sin²x  = 1-cos²x

2 * (1-cos²x) + 5 cos x + 1 = 0

2-2cos²x + 5 cos x + 1 = 0 | :(-1)

2cos²x - 5 cos x - 3 = 0

Пусть  cos x=t, тогда

2t² - 5t - 3 = 0

D = (-5)² - 4*2*(-3) = 25 + 24 = 29 = 7²

t_{1} = \frac{5+7}{2*2} = \frac{12}{4} = 3

t_{2} = \frac{5-7}{2*2} = -\frac{2}{4} = -\frac{1}{2}

Вернёмся к замене:

Т.к. в уравнении cos x = a есть условие, что |a|≤1, то используем только второй корень

cos x = - \frac{1}{2}

x_{1} = arccos (-\frac{1}{2}) + 2\pi n , n∈Z

x_{2} = -arccos (-\frac{1}{2}) + 2\pi n , n∈Z

x_{1} = \frac{2\pi }{3} + 2\pi n ,n∈Z

x_{2} = -\frac{2\pi }{3} + 2\pi n ,n∈Z

Ответ: x_{1} = \frac{2\pi }{3} + 2\pi n ,n∈Z ; x_{2} = -\frac{2\pi }{3} + 2\pi n ,n∈Z

Вас заинтересует