• Предмет: Математика
  • Автор: ilahe1609
  • Вопрос задан 3 года назад

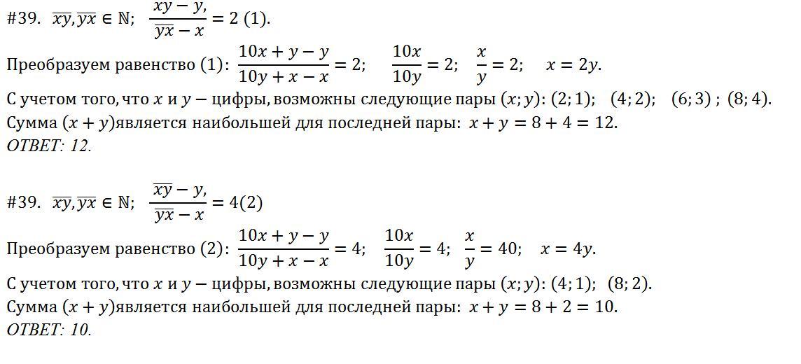
Номер 39 и 40 Надо решение

Приложения:

Ответы

Ответ дал: Medved23
1

=======================================================================

Приложения:
Вас заинтересует