• Предмет: Математика
  • Автор: Аноним
  • Вопрос задан 3 года назад

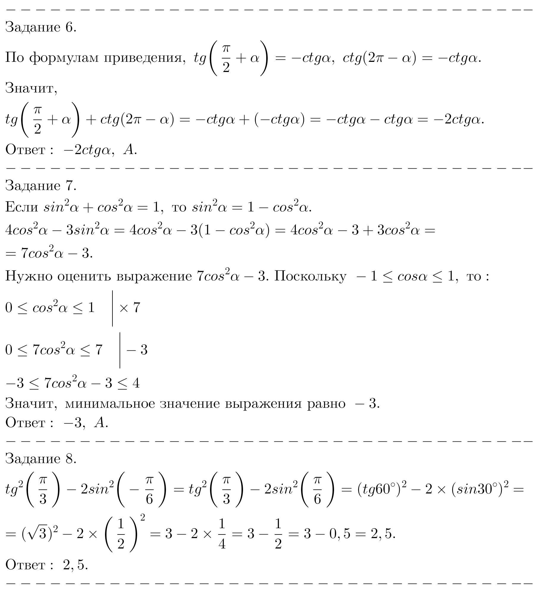
решите пожалуйста 6,7,8
желательно с решением​

Приложения:

Ответы

Ответ дал: Kierra
2

~~~~~~~~~~~~~~~~~~~~

Приложения:
Вас заинтересует