• Предмет: Математика
  • Автор: Аноним
  • Вопрос задан 3 года назад

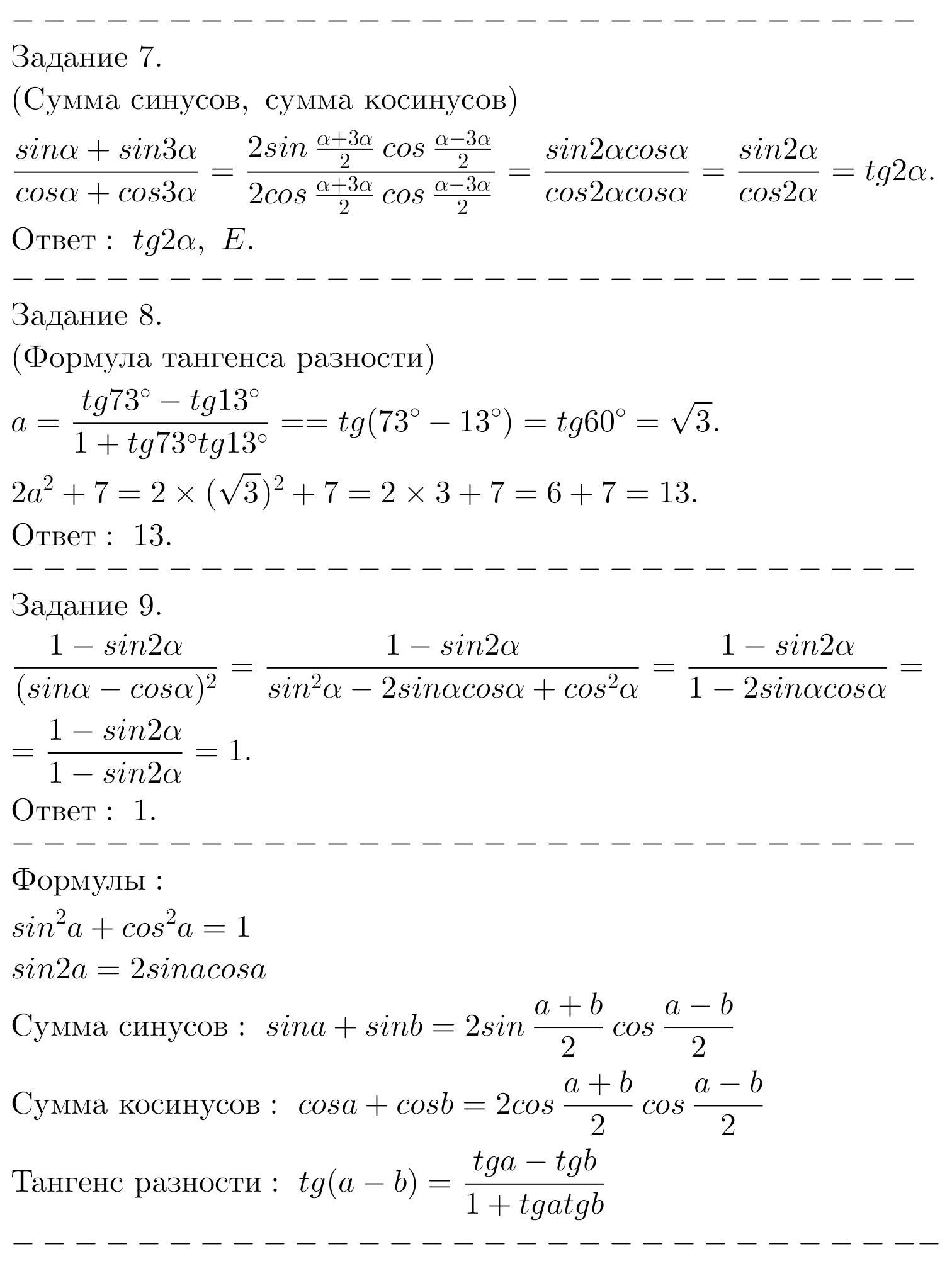
решите пожалуйста 7,8,9
желательно с решением.
даю 70 баллов​

Приложения:

Ответы

Ответ дал: Kierra
4

~~~~~~~~~~~~~~~~~~~~

Приложения:
Ответ дал: manyny06
2

Ответ:

решение смотри на фотографии

Пошаговое объяснение:

Приложения:
Вас заинтересует