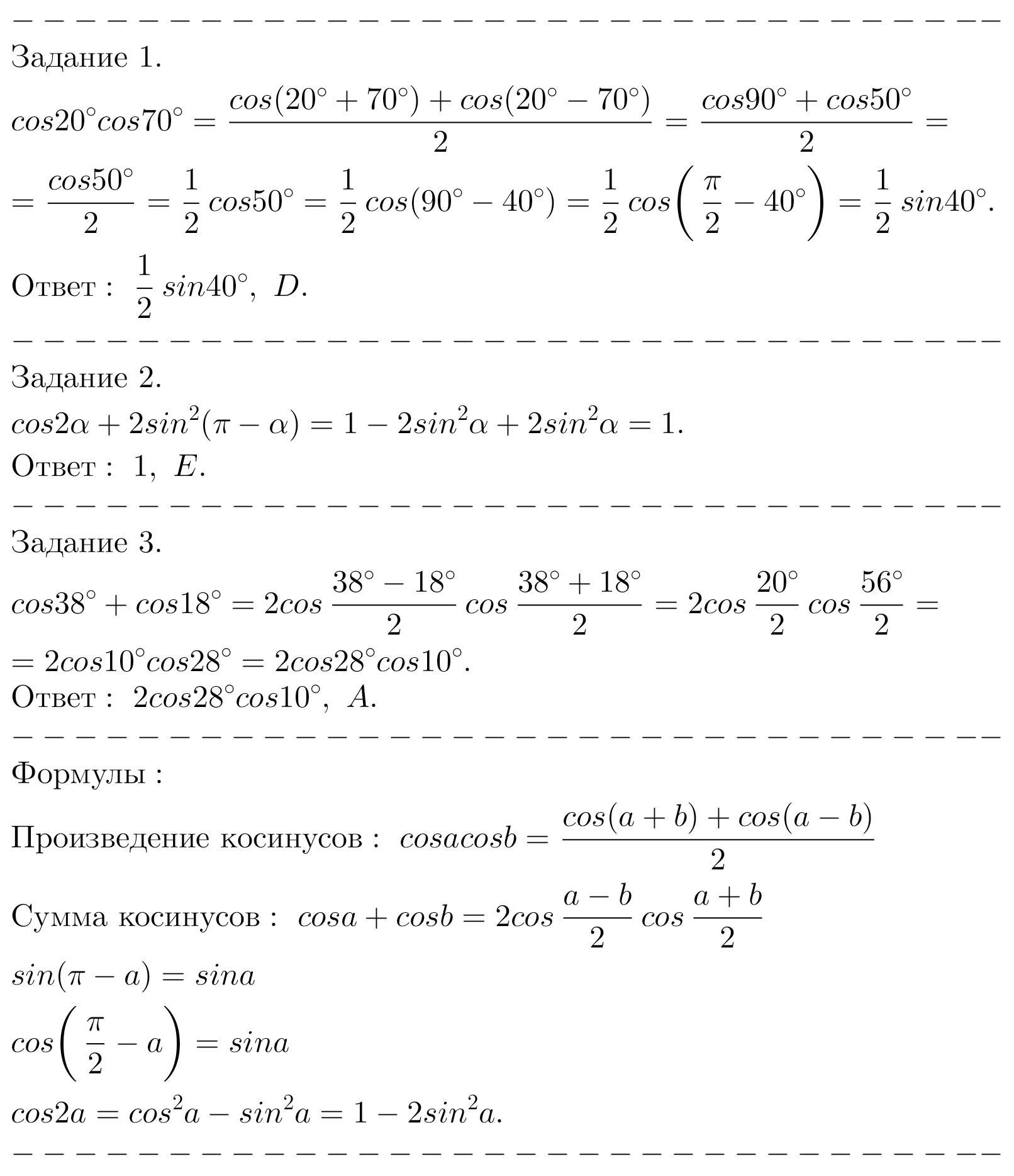
Ответы
Ответ дал:
3
~~~~~~~~~~~~~~~~~~~~
Приложения:

Hestel:
Здравствуйте, можете пожалуйста ответить на пару вопросов. у меня с тригонометрией проблемы небольшие и не могу понять, cos ( 20*-70*) получается ведь cos ( -50* ), как вы его заменили / убрали ? И с помощью какой программы написали ? пробовал с ворда, плоховато =) Спасибо за ответ заранее :)
sin(–a)= –sina
cos(–a)= cosa
tg(–a)= –tga
ctg(–a)= – ctga
Вас заинтересует
2 года назад
2 года назад
9 лет назад