• Предмет: Математика
  • Автор: nikto00722
  • Вопрос задан 3 года назад

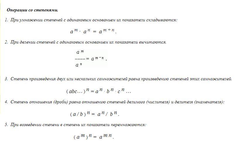
помогите пожалуйста с математикой. 7 класс)))) желательно с фото.​

Приложения:

Ответы

Ответ дал: asariel
0

Ответ:

aa^{n-2} ;  a^{n-1};  a^{n+3}; a^{3} ; a; a^{2n+5}

Пошаговое объяснение:

Приложения:
Вас заинтересует