• Предмет: Алгебра
  • Автор: kokapirogov
  • Вопрос задан 3 года назад

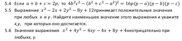
Надо доказать(лучше на бумаге):

Приложения:

Ответы

Ответ дал: natalyabryukhova
1

Ответ:

==================================

Объяснение:

Приложения:
Вас заинтересует