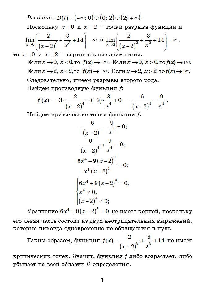
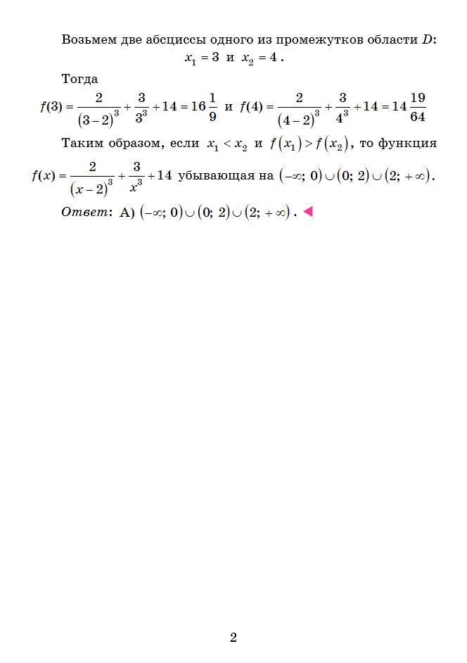
пр62) Найдите промежутки убывания функции f(x)= 2/(x-2)^3 + 3/x^3 +14 .
Заранее спасибо!
Приложения:

Ответы
Ответ дал:
3
Найдите промежутки убывания функции
Приложения:


gnomiha211:
спасибо огромное!!
Вас заинтересует
2 года назад
2 года назад
2 года назад
2 года назад
7 лет назад
7 лет назад
9 лет назад