• Предмет: Математика
  • Автор: efimovdmi99
  • Вопрос задан 3 года назад

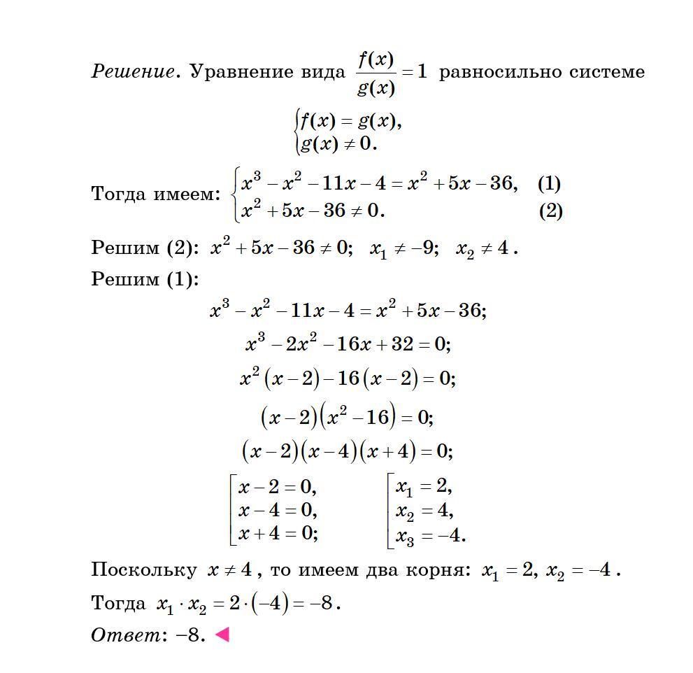
найти произведение корней уравнения​

Приложения:

Ответы

Ответ дал: manyny06
1

Ответ:

решение смотри на фотографии

Пошаговое объяснение:

Приложения:
Ответ дал: nikebod313
1

Найдите произведение корней уравнения \dfrac{x^{3} - x^{2} - 11x - 4}{x^{2} + 5x - 36}=1

Приложения:
Вас заинтересует