• Предмет: Математика
  • Автор: ChiStS
  • Вопрос задан 3 года назад

1³ + 2³ + ... + n³ = (1 + 2 + ... + n)²
Доказать методом МАТЕМАТИЧЕСКОЙ ИНДУКЦИИ. ​


Аноним: укажите для каких n выполняется .
ChiStS: это не входит в вопрос. Да и не нужно оно. Конкретно этот метод, метод мат. индукции использовать нужно.
Аноним: для n = 0 не выполняется
Аноним: что не нужно?
Аноним: есть те примеры с методом мат индукции с выполнением для всех значений n
Аноним: Это равенство выполняется для натуральных n. В правой части арифметическая прогрессия в скобке. Далее принцип индукции легко применить
ChiStS: n есть натуральное число в этом выражении
Аноним: я вам принцип решения уже сказал. Далее дело за вами
ChiStS: спасибо

Ответы

Ответ дал: nikebod313
6

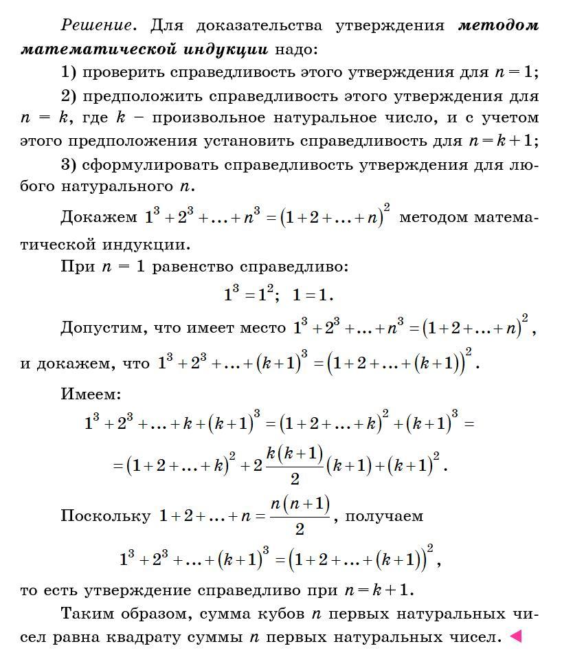
Доказать утверждение 1^{3} + 2^{3} + ... + n^{3} = (1 + 2 + ... + n)^{2} методом математической индукции.

Приложения:

ira33388: Помогите мне с задачей 79 пожалуйста! Зарнее спасибо!)
Ответ дал: Аноним
1

В скобке правой части сумма арифметической прогрессии с разностью, равной 1 и первым членом 1, ее сумма равна (1+n)*n/2, поскольку скобка справа в квадрате, то  (1 + 2 + ... + n)²= ((1+n)*n/2)²=

(1+n)²*n²/4, значит, нужно доказать, что 1³ + 2³ + ... + n³ = (1+n)²*n²/4,

1. Берем n=1 /база/, проверяем справедливость равенства.1³=2²*1²/4=1

2. Предполагаем, что для n=к равенство выполняется.

т.е. 1³ + 2³ + ... + к³ = (1+к)²*к²/4

3. Докажем, что для n= к+1 равенство выполняется. т.е., что

1³ + 2³ + ... + (к+1)³ = (1+к)²*(2+к)²/4

(1³ + 2³ + ... к³)+ (к+1)³ =(1+к)²*к²/4+ (к+1)³=(к+1)²*(к²+4к+4)/4=(1+к)²*(2+к)²/4

Доказано.

Вас заинтересует