• Предмет: Алгебра
  • Автор: noname29908
  • Вопрос задан 3 года назад

Задача 143______________​

Приложения:

Ответы

Ответ дал: nikebod313
1

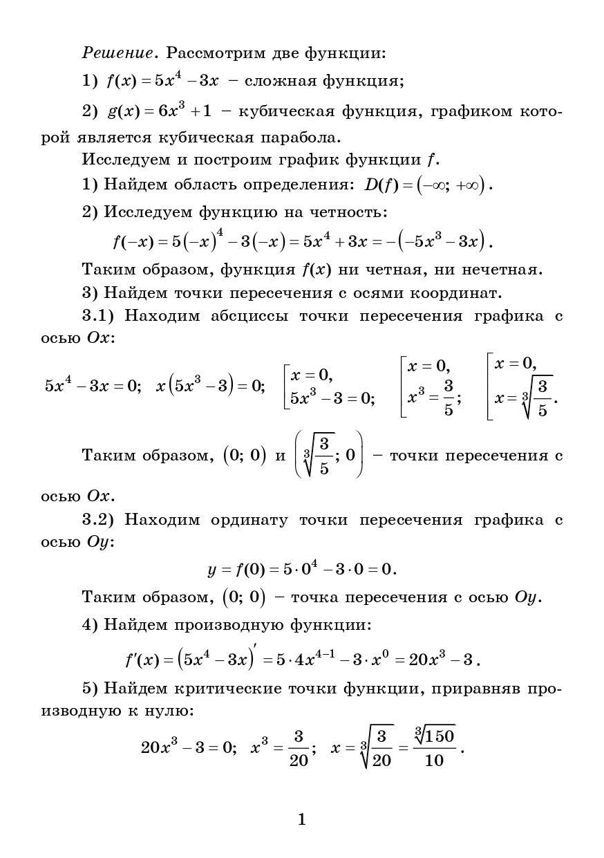
Докажите, что уравнение 5x^{4} - 3x = 6x^{3} + 1 имеет по крайней мере два действительных корня.

Примечание. Рисунки сделаны схематически без строго соблюдения пропорций.

Приложения:

noname29908: Ого, СПАСИБО ОГРОМНОЕ ЗА ВАШ ТРУД!!! Но не стояло уж так подробно, но СПАСИБО!!)
nikebod313: Пожалуйста!
Вас заинтересует