Задача 161______________
Приложения:

Аноним:
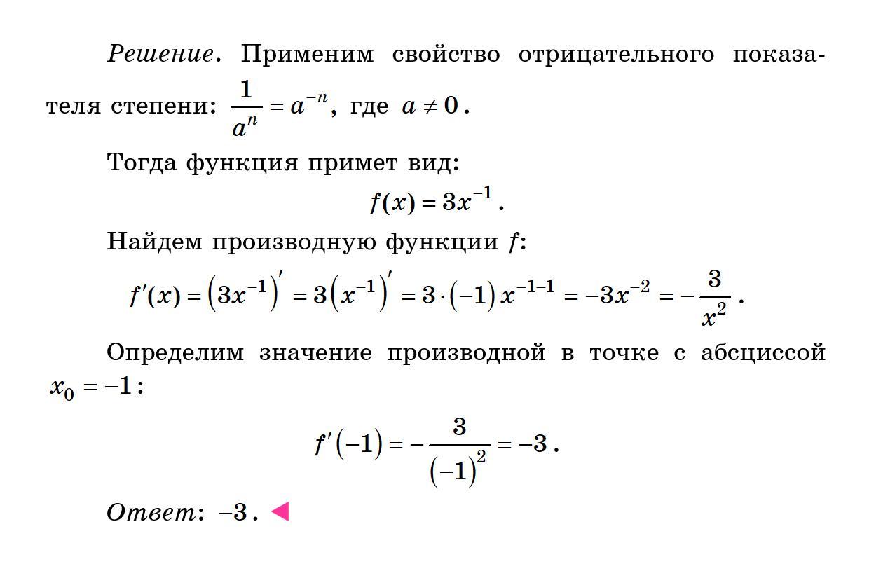
(a*x^n)'=a*n*x^(n-1). f'(x)=(3*x^(-1))'=-3*x^(-2)=-3/x^2; f'(-1)=-3/(-1)^2=-3
Ответы
Ответ дал:
1
Используя коэффициент разности, определите производную функции при
Примечание. Используйте следующее правило дифференцирования:
, где
— константа (число).
Используйте следующую формулу производной элементарной функции:
Приложения:

Вас заинтересует
2 года назад
2 года назад
7 лет назад
9 лет назад