Помогите решить)))
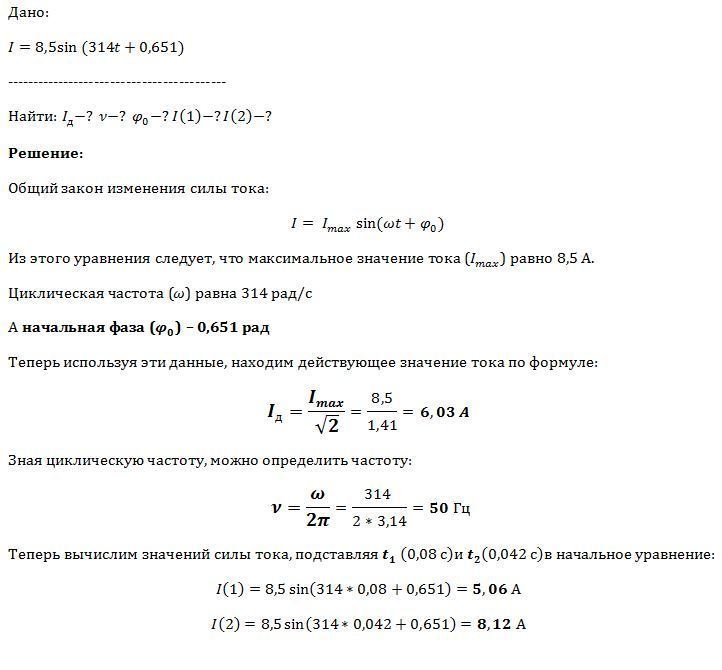
Сила тока изменяется по закону L=8,5 sin (314t+0,651).определите действующие значения тока его начальную фазу и частоту . найдите ток в цепи при t1=0,08 и t2=0,042 г
Ответы
Ответ дал:
0
Решение во вложении:
Приложения:

Вас заинтересует
2 года назад
2 года назад
8 лет назад
8 лет назад
10 лет назад
10 лет назад
10 лет назад