• Предмет: Математика
  • Автор: epp9457
  • Вопрос задан 3 года назад

Решите пожалуйсто, не трудные ​

Приложения:

Ответы

Ответ дал: onelife12
0

Ответ:

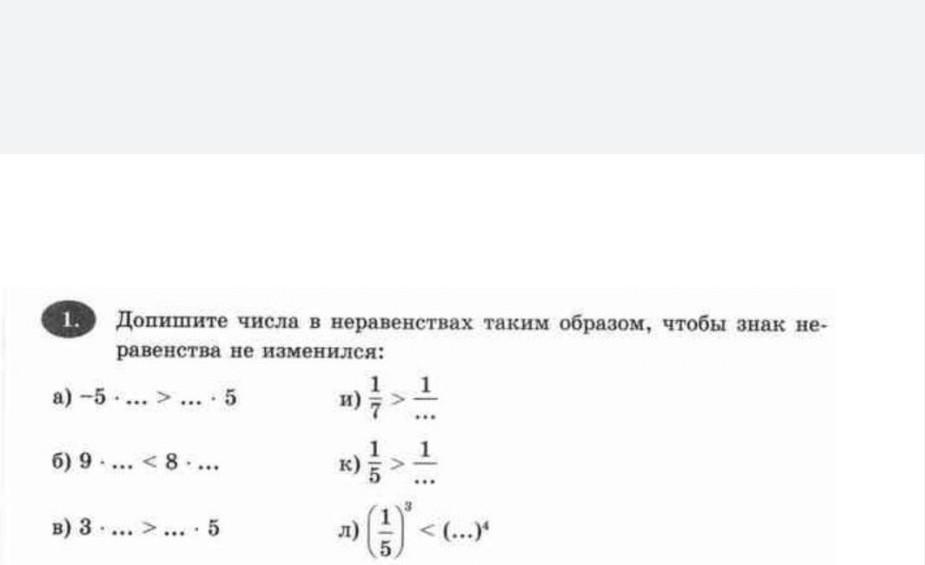
a) - 5 * (-5) > 2 * 5

b) 9 * 2 < 8 * 3

в) 3 * 5 > 2 * 5

и) 1:7>1:12

к) 1:5>1:6

(1:5)3<(2:5)4

Пошаговое объяснение:

Надеюсь я смог помочь тебе, но возможно я допустил ошибку :)

Вас заинтересует