по одному примеру ))))))) из каждого номера)))))))))
решите по 2 признаю лучшим!!!!!!!!!!!!!!!!!!
Приложения:

Ответы
Ответ дал:
0
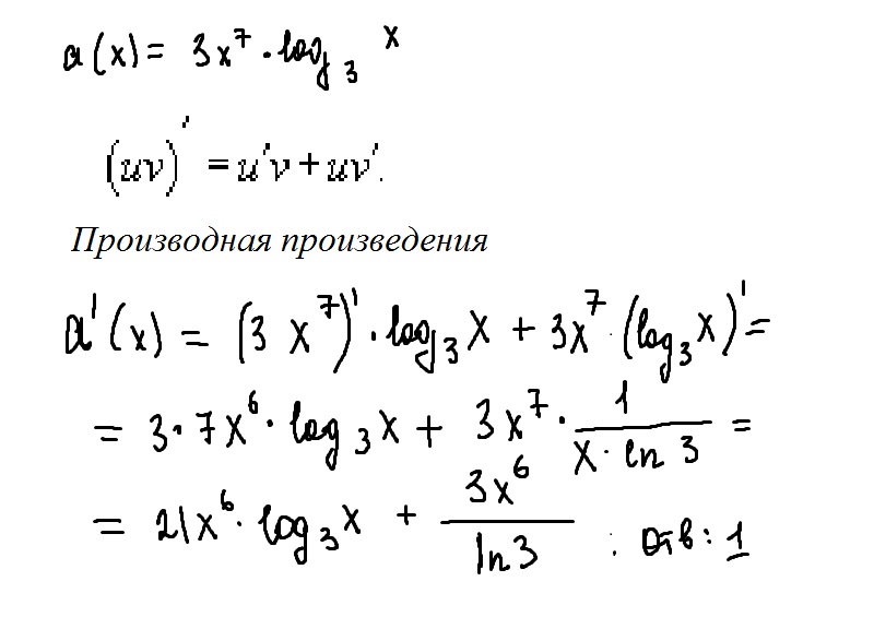
Зачем здесь критические точки, ООФ ??
В задании сказано - найдите производную!
И ничего больше, не надо придумывать
Тут нужно вооружиться таблицей производных
см. решение!!!
===========================
В задании сказано - найдите производную!
И ничего больше, не надо придумывать
Тут нужно вооружиться таблицей производных
см. решение!!!
===========================
Приложения:


Вас заинтересует
2 года назад
2 года назад
8 лет назад
8 лет назад
10 лет назад
10 лет назад