• Предмет: Алгебра
  • Автор: darakrivel525
  • Вопрос задан 3 года назад

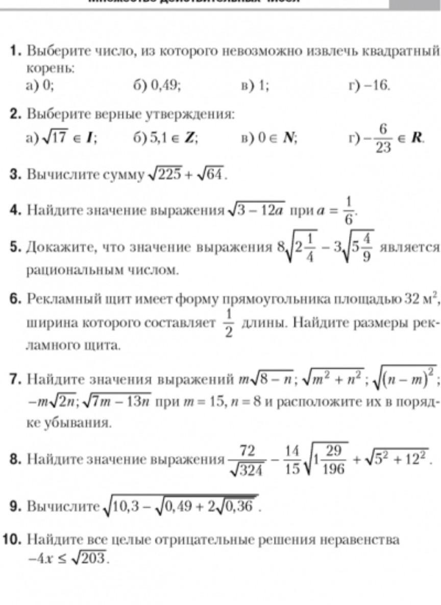
2 раз выкладываю помогите хоть кто нибудь8 класс самостоятельная работа​

Приложения:

Ответы

Ответ дал: dalsandalexa12
1

Ответ:

Так

1. -16

2. а,б,г

3. 25+8=33

4. 1

5. хз

6. я без тетради решаю, но площадь прямоугольника a*b, нужно длину на ширину умножить

остальное пока не делала, но в 7 тупо подставить вместо м 15, а вместо н 8

Вас заинтересует