• Предмет: Алгебра
  • Автор: Violetta13
  • Вопрос задан 11 лет назад

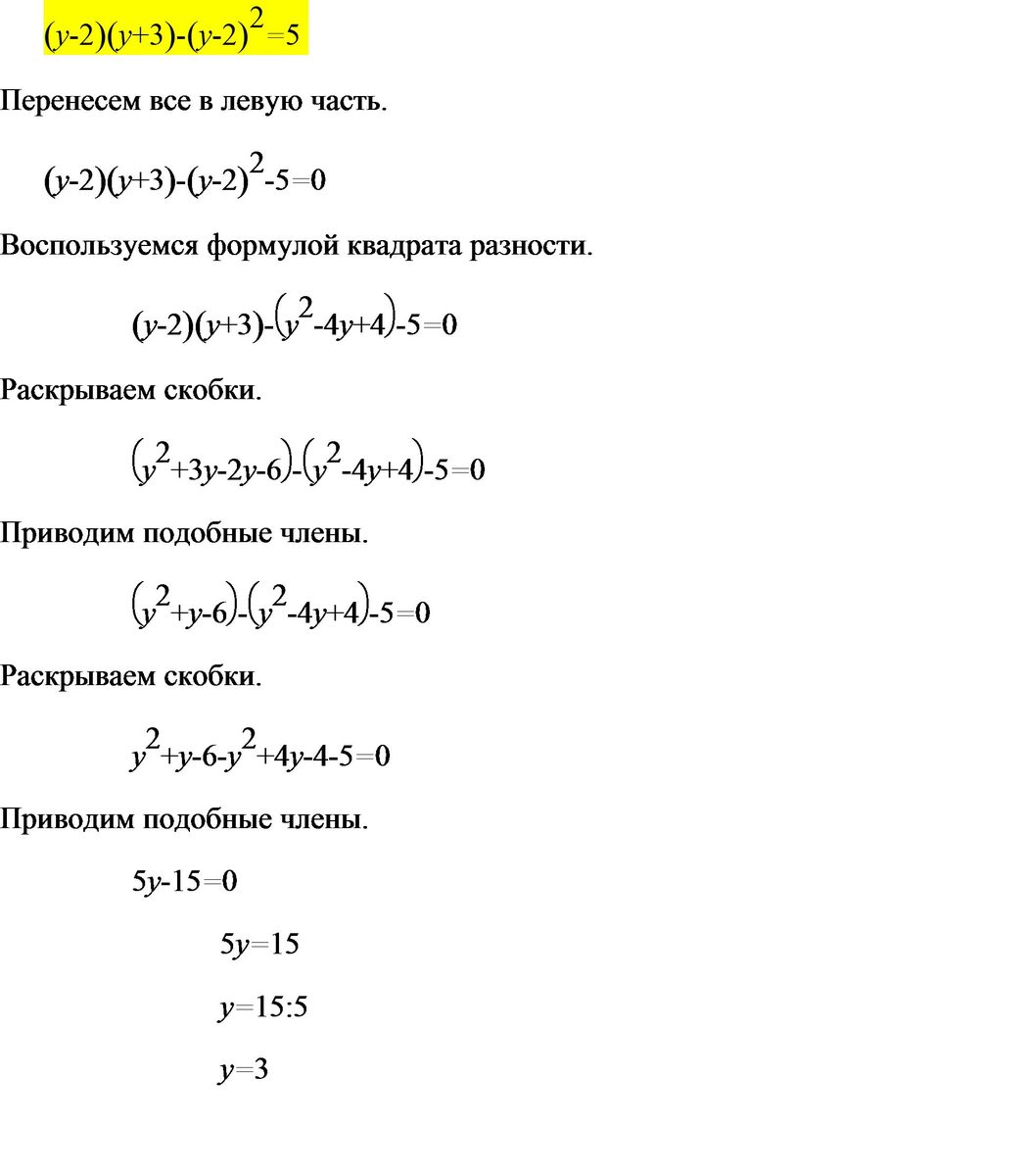
(y-2)(y+3)-(y-2)эта скобка в квадрате = 5

Решите!! не понимаю как

Ответы

Ответ дал: liluu
0

раскрыть скобки надо, т.е. y²+3y-2y-6-y²-4=5

с иксами в одну без в другую;  y²+3y-2y-y²=5+6+4

      y² уничтожается, : 3y-2y=15

                                     y=15

Ответ дал: triolana
0

файл

--------------------------

Приложения:
Вас заинтересует