• Предмет: Физика
  • Автор: xasex8
  • Вопрос задан 3 года назад

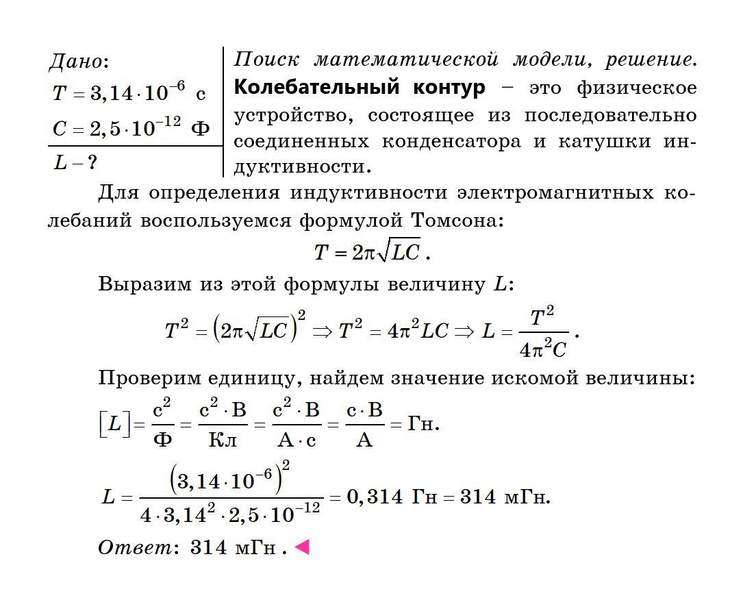
Определить индуктивность колебательного контура, если период его колеба¬ний 3,14 мкс, а электроёмкость 2,5 пФ.​

Ответы

Ответ дал: nikebod313
3

Определить индуктивность колебательного контура, если период его колебаний 3,14 мкс, а электроёмкость 2,5 пФ.​

Приложения:
Вас заинтересует