• Предмет: Алгебра
  • Автор: altymysovazyldyz6
  • Вопрос задан 3 года назад

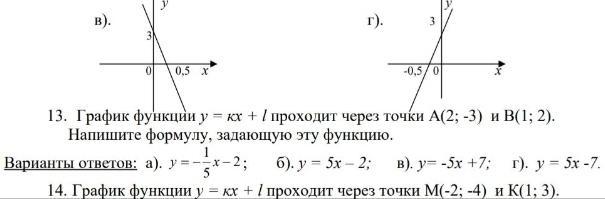
График функции у=кх+l проходит через точки А(2;-3)и В(1;2)

Приложения:

Ответы

Ответ дал: Аноним
2

Ответ:

Объяснение:

Система уравнений:

-3=2k+l; l=-3-2k

2=1k+l; l=2-k

-3-2k=2-k

k-2k=3+2

k=-5

l=2-(-5)=2+5=7

Тогда функция имеет вид:

y=-5x+7

Вас заинтересует