• Предмет: Математика
  • Автор: olga080797
  • Вопрос задан 11 лет назад

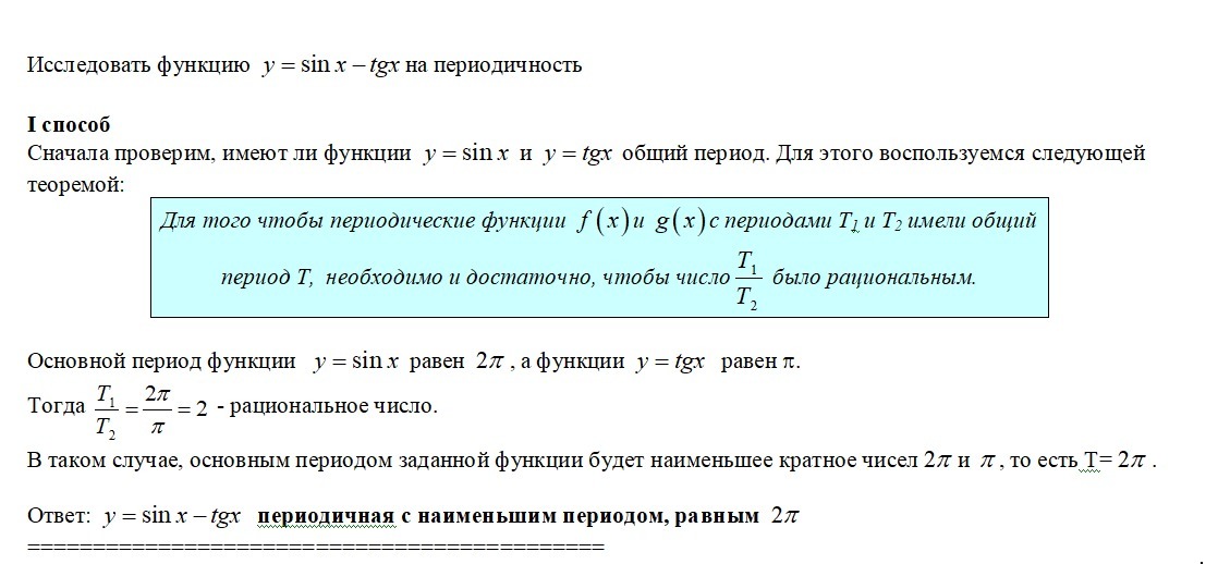
Исследуйте функцию у=sinx-ctgx на периодичность,укажите основной период,если он существует

Ответы

Ответ дал: justcall
0

Решение во вложении. Исследование функции на периодичность.

Решим задачу двумя способами.

Приложения:
Вас заинтересует