Ответы
Ответ дал:
8
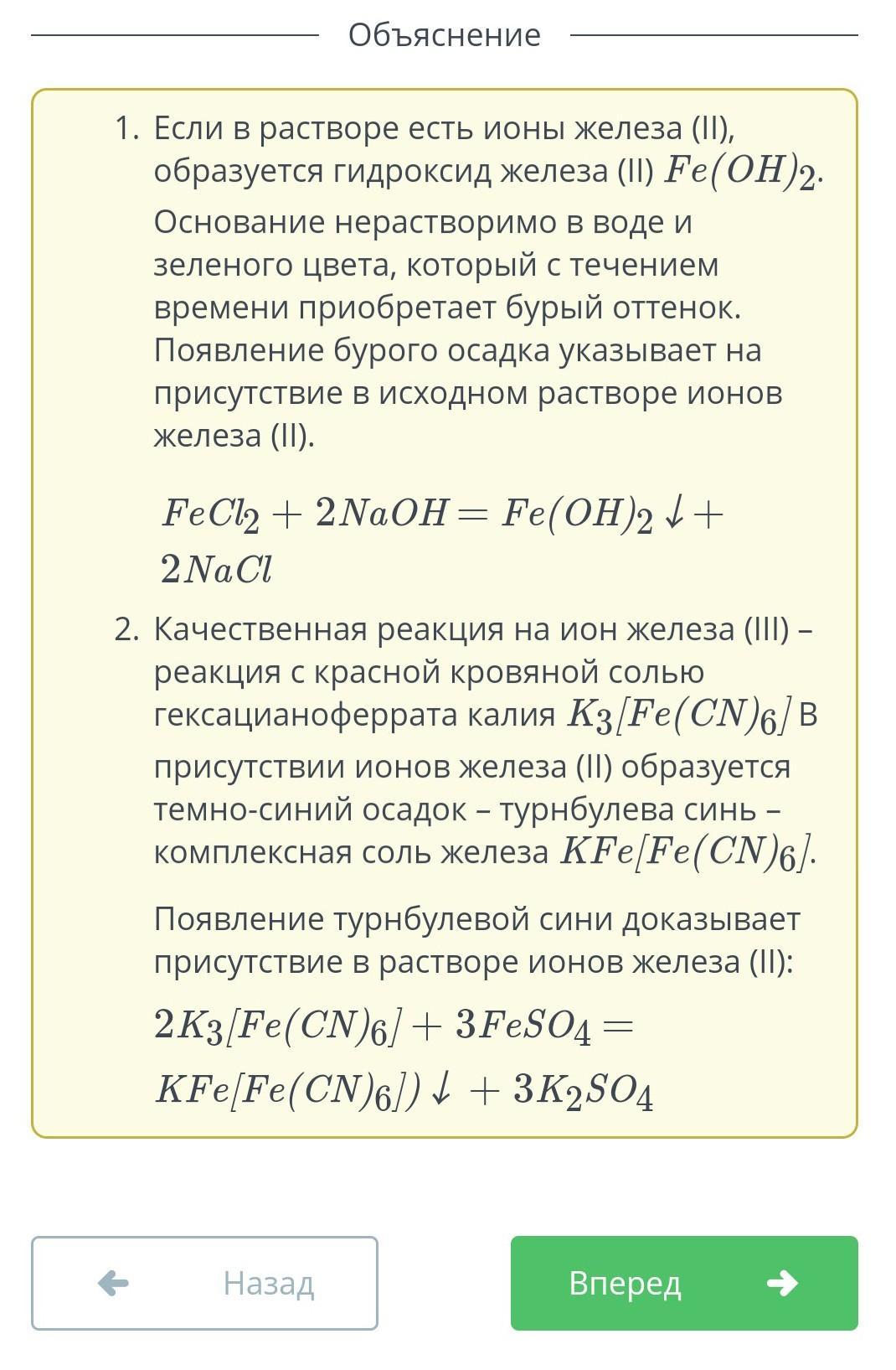
Едкий натр и красная кровяная соль.
Ответ дал:
12
Ответ:
....................................................
Приложения:

Anoka1626:
K4[Fe(CN)6] желтая кровяная соль ВОТ ПРАВИЛЬНЫЙ ОТВЕТ
Вас заинтересует
2 года назад
2 года назад
2 года назад
7 лет назад
7 лет назад
9 лет назад