Ответы
Ответ дал:
1
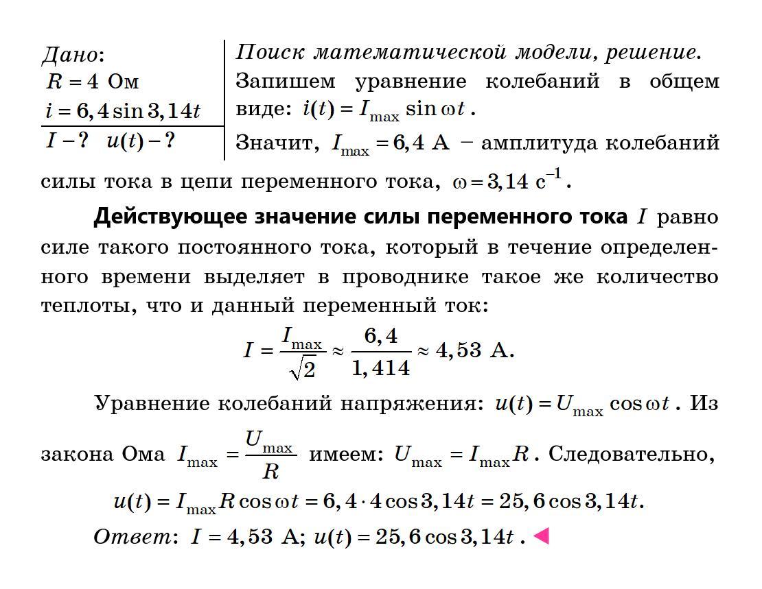
1. На участке цепи с активным сопротивлением Ом сила тока изменяется по закону
. Определите действующее значение силы тока. Запишите зависимость напряжения от времени.
2. Определите емкость конденсатора, включенного в сеть переменного тока стандартной частоты Гц с напряжением
, если сила тока в цепи
Приложения:


Вас заинтересует
2 года назад
2 года назад
2 года назад
2 года назад
7 лет назад
7 лет назад
9 лет назад
9 лет назад