Реализуй алгоритм возведения числа в степень в виде блок-схемы или на алгоритмическом языке. На вход программе подаются две переменные a и n, где a — целое число, а n — его степень, целое неотрицательное число.
В качестве решения прикрепи файл с изображением.
Ответы
Ответ дал:
1
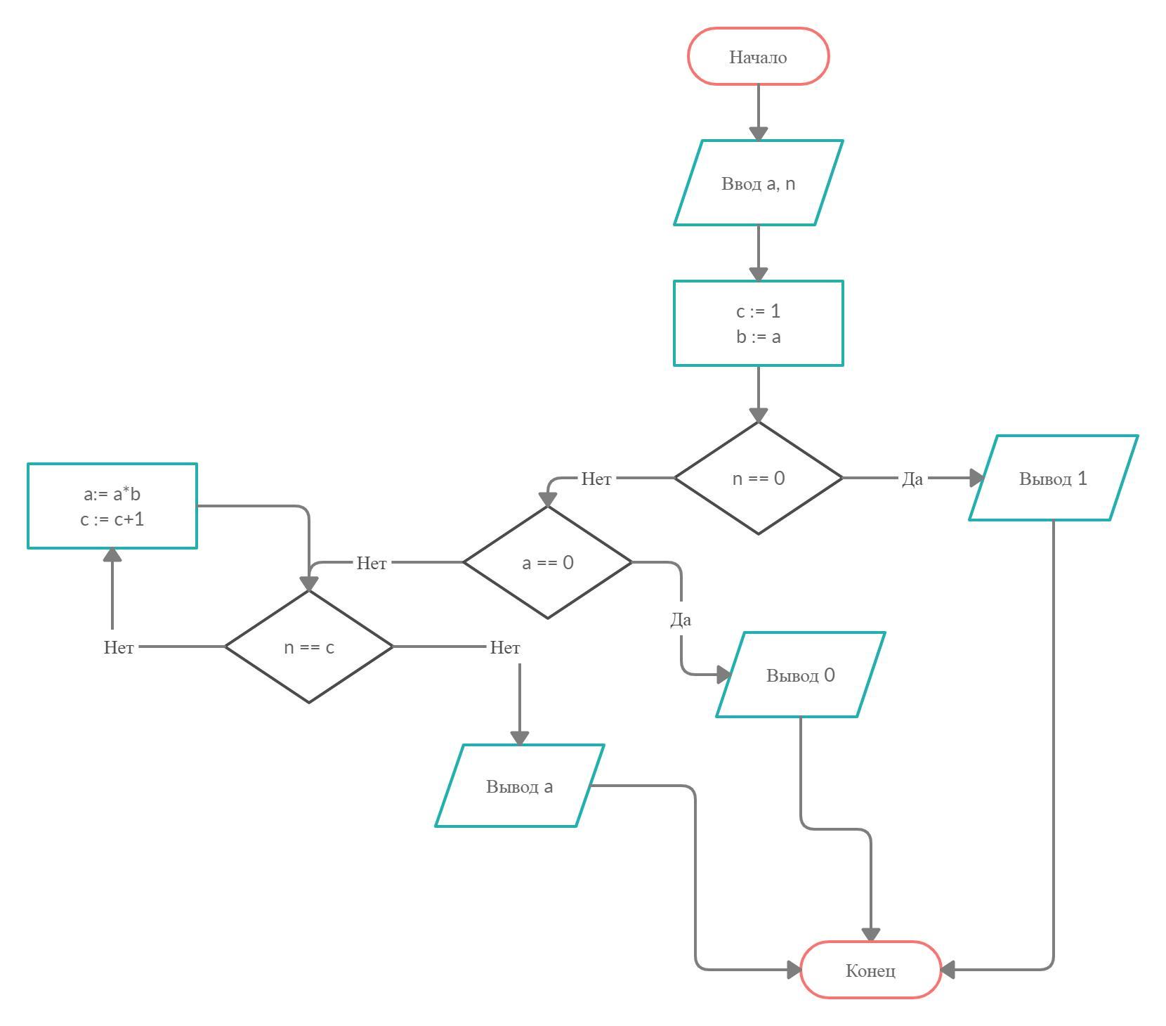
Ответ:
Видимо как то так, если степень равна 0, то выводим единицу, если число равно 0, то выводим 0, а так вводим еще две переменные, c - сколько раз мы умножаем число, и b - само число, его и будем умножать на а, а затем цикл, пока c не равно n, мы умножаем число на b, и добавляем единицу к c, а затем выводим сам ответ.
Приложения:
Вас заинтересует
2 года назад
2 года назад
2 года назад
2 года назад
8 лет назад