• Предмет: Химия
  • Автор: Аноним
  • Вопрос задан 3 года назад

ПОМОГИТЕ СРОЧНОьааььаа​

Приложения:

Ответы

Ответ дал: svetka1574
1

Ответ:

Объяснение:

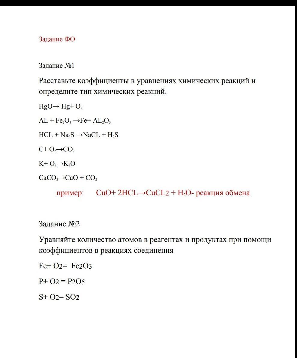
1) 2HgO -> 2Hg + O2 (разложение)

2Al + Fe2O3 = Al2O3 + 2Fe (замещение)

2HCl + Na2S = 2NaCl + H2S (обмен)

C + O2 = CO2 (соединение)

4K + O2 = 2K2O (соединение)

CaCO3 -> CaO + CO2 (разложение)

2) 4Fe + 3O2 = 2Fe2O3

4P + 5O2 = 2P2O5

S + O2 = SO2

Вас заинтересует