• Предмет: Алгебра
  • Автор: nadyapanafidina03
  • Вопрос задан 3 года назад

помогите решить пожалуйста Решите пожалуйста 8 класс алгебра Самостоятельная Работа 5 А.П.Шестаков 1995

Приложения:

Ответы

Ответ дал: Zombynella
1

Ответ:

В решении.

Объяснение:

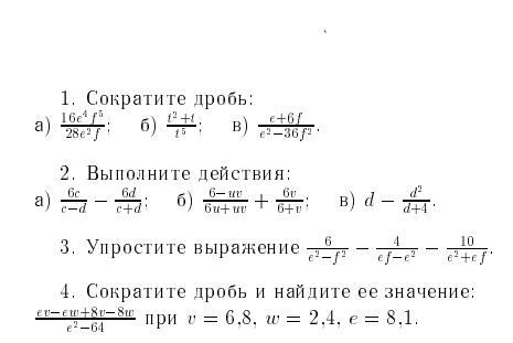
1. Сократить дробь:

а) 16c⁴f⁵/28c²f=

сократить (разделить) 16 и 28 на 4, с² и с⁴ на с², f и f⁵ на f:

=4с²f⁴/7;

б) (t²-t)/t⁵=

=t(t-1)/t⁵=

сократить t и t⁵ на t:

=(t-1)/t⁴;

в) (c+6f)/(c²-36f²)=

=(c+6f)/(c-6f)(c+6f)=

сократить (c+6f) и (c+6f) на (c+6f):

=1/(c-6f).

2. Выполнить действия:

а) 6с/(c-d) - 6d/(c+d)=

Общий знаменатель (c-d)(c+d), надписываем над числителями дополнительные множители:

=[(c+d)*6с - (c-d)*6d] / (c-d)(c+d)=

=(6c²+6cd-6cd+6d²) / (c-d)(c+d)=

=(6c²+6d²) / (c-d)(c+d)=

=6(c²+d²)/(c²-d²);

б) (6-uv)/(6u+uv) + 6v/(6+v)=

=(6-uv)/u(6+v) + 6v/(6+v)=

Общий знаменатель u(6+v), надписываем над числителями дополнительные множители:

=[1*(6-uv) + u*6v] / u(6+c)=

=(6-uv+6uv) /  u(6+c)=

=(6+5uv)/ u(6+c);

в) d - d²/(d+4)=

=[(d+4)*d - d²] / (d+4)=

=(d²+4d-d²)/(d+4)=

=4d/(d+4).

3. Упростить:

6/(c²-f²) - 4/(cf-c²) - 10/(c²+cf) = 14f/с(с²-f²).

знаменатель первой дроби: (c²-f²) = (c-f)(c+f);

знаменатель второй дроби: (cf-c²) = c(f-c);

знаменатель третьей дроби: (c²+cf) = c(c+f).

Преобразуем знаменатель второй дроби для удобства вычислений:

c(f-c) = -с(c-f) = с(c-f), а минус меняет минус перед второй дробью на плюс.

Общий знаменатель: с(c-f)(c+f), надписать над числителями дополнительные множители:

=[с*6 + (c+f)*4 - (c-f)*10] / [с(c-f)(c+f)]=

=(6c+4c+4f-10c+10f) / [с(c-f)(c+f)]=

=14f/[с(c-f)(c+f)] = 14f/с(с²-f²).

4. Сократить дробь и найти её значение:      v=6,8;  w=2,4;   с=8,1.

(cv - cw + 8v - 8w) / (c²-64)=

=[c(v-w) + 8(v-w)] / [(c-8)(c+8)]=

=[(v-w)(c+8)] / [(c-8)(c+8)]=

сократить (c+8) и (c+8) на (c+8):

=(v-w)/(c-8)=

=(6,8-2,4)/(8,1-8)=

=4,4/0,1=

=44.

Вас заинтересует