• Предмет: Алгебра
  • Автор: spartacka
  • Вопрос задан 3 года назад

Помогите пожалуйста решить.
100 баллов

Приложения:

Ответы

Ответ дал: NNNLLL54
1

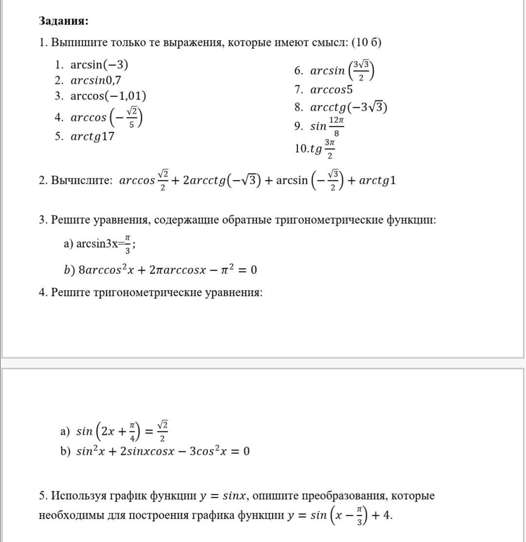
Ответ:

1)\ \ arcsin0,7\ \ ,\ \ arccos(-\dfrac{\sqrt2}{5})\ \ ,\ \ arctg17\ \ ,\ \ arcctg(-3\sqrt3)\ \ ,\ \ sin\dfrac{12\pi}{8}\ \ .\\\\\\2)\ \ arccos\dfrac{\sqrt2}{2}+arcctg(-\sqrt3)+arcsin(-\dfrac{\sqrt3}{2})+arctg1=\\\\\\=\dfrac{\pi}{4}-\dfrac{5\pi}{6}-\dfrac{\pi}{3}+\dfrac{\pi}{4}=\dfrac{\pi}{2}-\dfrac{5\pi +2\pi}{6}=\dfrac{3\pi-7\pi}{6}=-\dfrac{4\pi}{6}=-\dfrac{2\pi}{3}

3)\ \ arcsin3x=\dfrac{\pi}{3}\ \ \to \ \ 3x=sin\dfrac{\pi}{3}\ \ ,\ \ 3x=\dfrac{\sqrt3}{2}\ \ , \ x=\dfrac{\sqrt3}{6}\\\\\\b)\ \ 8\, arccos^2x+2\pi \, arccosx-\pi ^2=0\ ,\\\\D/4=\pi ^2+8\pi ^2=9\pi ^2\ \ ,\\\\\\(arccosx)_1=\dfrac{-\pi -3\pi }{8}=-\dfrac{\pi}{2}\ \ ,\ \ x=cos(-\dfrac{\pi}{2})\ \ ,\ \ x=-1\\\\\\(arccosx)_2=\dfrac{-\pi +3\pi }{8}=\dfrac{\pi}{4}\ \ ,\ \ x=cos\dfrac{\pi}{4}\ \ ,\ \ x=\dfrac{\sqrt2}{2}\\\\\\Otvet:\ \ x_1=-1\ ,\ x_2=\dfrac{\sqrt2}{2}\ .

4)\ \ sin(2x+\dfrac{\pi}{4})=\dfrac{\sqrt2}{2}\ \ \to \ \ \ 2x+\dfrac{\pi}{4}=(1)^{n}\cdot \dfrac{\pi}{4}+\pi n\ ,\ n\in Z\\\\\\2x=(1)^{n}\cdot \dfrac{\pi}{4}-\dfrac{\pi}{4}+\pi n\ ,\ n\in Z\ \  ,\ \ \ x=(1)^{n}\cdot \dfrac{\pi}{8}-\dfrac{\pi}{8}+\dfrac{\pi n}{2}\ ,\ n\in Z\\\\\\b)\ \ sin^2x+2\, sinx\, cosx-3cos^2x=0\ \Big|:cos^2x\ne 0\\\\tg^2x+2tgx-3=0\ \ ,\ \ tgx=-3\ ,\ tgx=1\ \ (teorema\ Vieta)\\\\tgx=-3\ \ ,\ \ x=-arctg3+\pi n\ ,\ n\in Z\\\\tgx=1\ \ ,\ \ x=\dfrac{\pi}{4}+\pi k\ ,\ k\in Z

Otvet:\ \ x=-arctg3+\pi n\ \ ,\ \ x=\dfrac{\pi}{4}+\pi k\ ,\ \ n,k\in Z

5)\ \ y=sin(x-\dfrac{\pi}{3})+4

График функции   y=sinx  надо:

а) сдвинуть вправо на   \dfrac{\pi}{3}  единиц вдоль оси ОХ ;

 б) последний график поднять вверх на 4 единицы вдоль оси ОУ

Приложения:

AleksandrOksenchuk: Здравствуйте. Помогите пожалуйста по геометрии. https://znanija.com/task/38957645
vlasovakrist: добрый день, если вам не сложно не могли бы решить? https://znanija.com/task/38971557
Вас заинтересует