• Предмет: Алгебра
  • Автор: 68tata
  • Вопрос задан 3 года назад

Дам много баллов!!!
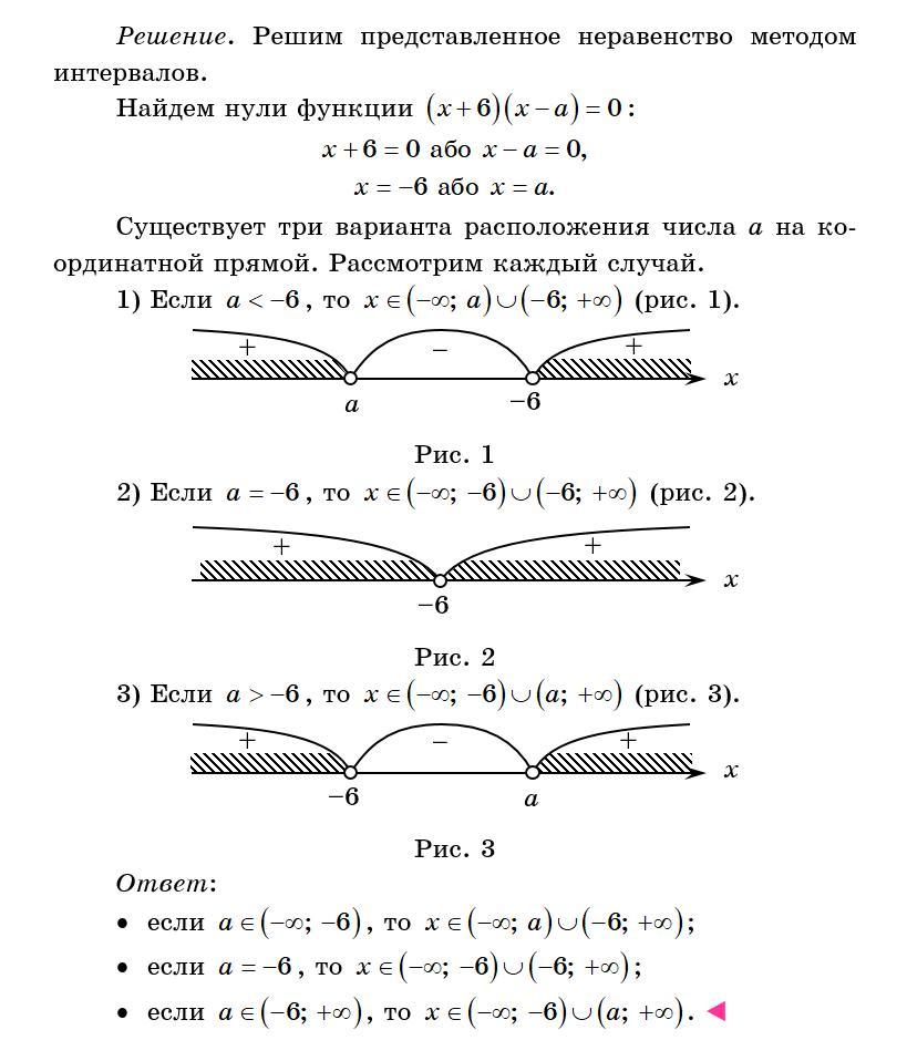
РЕШИТЬ неравенство с параметром :
для каждого значения парметра а решить неравенство
(х+6)(х-а)>0

Ответы

Ответ дал: nikebod313
1

Для каждого значения параметра a решить неравенство (x+6)(x-a)>0

Приложения:
Вас заинтересует