• Предмет: Алгебра
  • Автор: muldagaliev12343323
  • Вопрос задан 3 года назад

пожалуйста помогите заранее спасибо;)​ ответы полные с решением

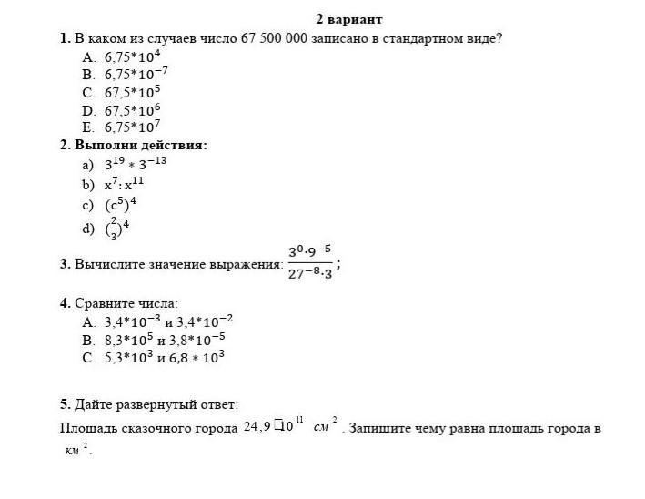
Приложения:

Ответы

Ответ дал: valeewaaa
0

1. – Е

2.

а)

 {3}^{19}   \times  {3}^{ - 13}  =  {3}^{19 - 13}  =  {3}^{6}  = 729

б)

 {x}^{7}  \div  {x}^{11}  =  {x}^{7 - 11}  =  {x}^{ - 4}  =  \frac{1}{ {x}^{4} }

в)

( {c}^{5} ) {}^{4}  =  {c}^{20}

г)

( \frac{2}{3} ) {}^{4}  =  \frac{ {2}^{4} }{3 {}^{4} }  =  \frac{16}{81}


valeewaaa: То, что смогла, сделала)
muldagaliev12343323: спасибо
Вас заинтересует