XII. Выполнить синтаксический разбор предложения. (Знаки препинания не расставлены).
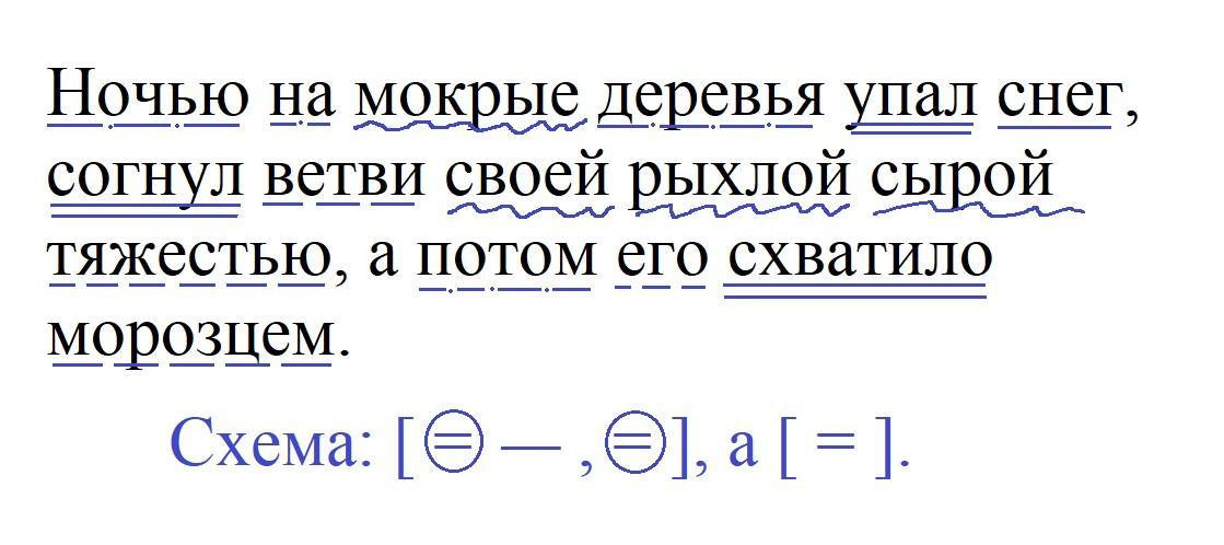
Ночью на мокрые деревья упал снег согнул еете и селоей рыхлой сырой тяжестью, а потом его схватило морозцем
Ответы
Ответ дал:
4
[Ночью на мокрые деревья упал снег, согнул ветви своей рыхлой сырой тяжестью]₁, а [потом его схватило морозцем]₂.
Разбор и схема на прикрепленном изображении
Характеристика: повествовательное, невосклицательное, сложносочиненное, с противительным союзом "а"; первая часть простая, двусоставная, полная, распространенная, осложнена однородными сказуемыми; вторая часть простая, односоставная безличная, полная, распространенная, ничем не осложнена
Приложения:
sofiamaharina:
господи, спасибо тебе больше. мне как раз нужно кр учителю отправить . ты меня просто спас
Вас заинтересует
2 года назад
2 года назад
2 года назад
9 лет назад
9 лет назад