Ответы
Ответ дал:
2
Ответ:
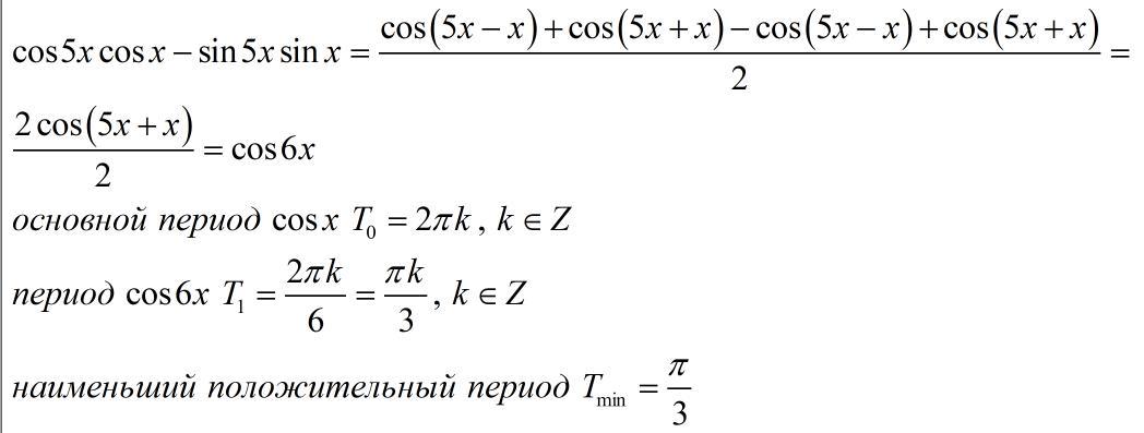
Объяснение:
//////////////////////////////////
Приложения:

Вас заинтересует
2 года назад
2 года назад
2 года назад
7 лет назад
9 лет назад