• Предмет: Математика
  • Автор: ehhisnaya1771
  • Вопрос задан 3 года назад

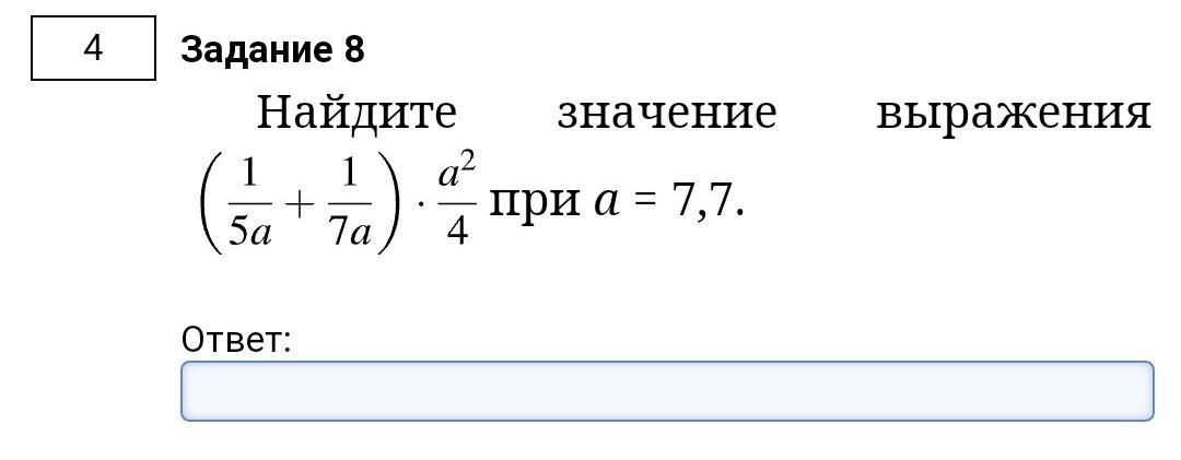
Упро­сти­те вы­ра­же­ние  и най­ди­те его зна­че­ние при В от­ве­те за­пи­ши­те най­ден­ное зна­че­ние ​

Приложения:

Ответы

Ответ дал: Аноним
0

Ответ:0,66.

Пошаговое объяснение:

{1/(5а)+1/(7а)}*а²/4.

(7+5)/35а * а²/4=12/(35а) *а²/4=3 а/35=3*7,7/35=0,66.

Вас заинтересует