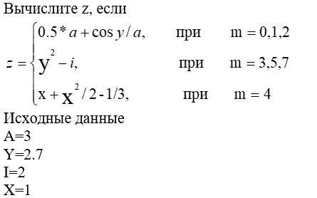
Помогите решить задачу на PASCAL..
Уже неделю не могу ее решить...

Приложения:

Ответы

Ответ дал: nastikots
1

Ответ:

program z1;

var m,a,i,x:integer;

y,z:real;

begin

a:=3;

y:=2.7;

i:=2;

x:=1;

z:=0;

write('m = ');

readln(m);

case m of

0,1,2: z:=0.5*a+cos(y)/a;

3,5,7: z:=sqr(y)-i;

4: z:=x+x*x/2-1/3

end;

write('z = ',z:0:3)

end.

Объяснение:

Если m не равно 0, 1, 2, 3, 4, 5 или 7 значение z не вычисляется.

Вас заинтересует