Решите 2 задачи по информатике!!!
Задача 1
Имеется набор красных,желтых и зеленых шаров.Требуется их разложить.
Красные-1 полка
Зеленые-2 полка
Желтые-3 полка
Записать алгоритм действий
Метод ветвления
Задача 2
Составить алгоритм решения задач.Удвоить большее из 2 чисел
Метод ветвления
Ответы
Ответ дал:
0
Ответ:
1. картинка 1
2. картинка 2
Объяснение:
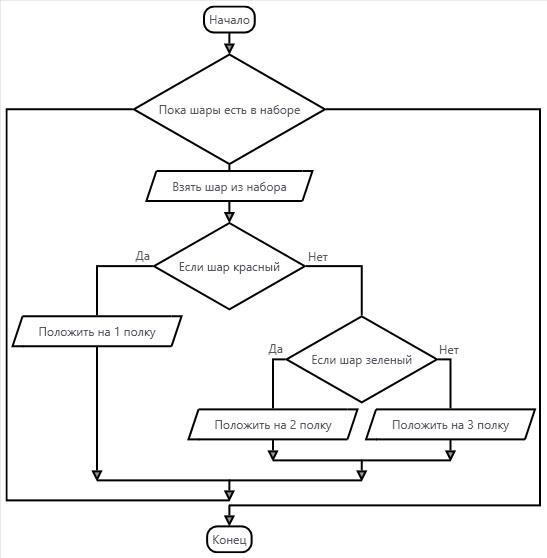
1.
Цикл - берём шары, пока они есть в наборе
Условие 1: Если шар красный, то кладём его на 1 полку
Иначе Условие 2: Если шар зеленый, то кладём его на 2 полку
Иначе кладём его на 3 полку
2.
Ввод a,b
Условие 1: Если a > b, то Удвоить a
Условие 2: Если b > a, то Удвоить b
(если числа равны, то ни одно из чисел на удваивается)
Приложения:


Вас заинтересует
2 года назад
2 года назад
2 года назад
7 лет назад
9 лет назад