• Предмет: Математика
  • Автор: Аноним
  • Вопрос задан 3 года назад

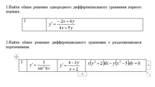
1.Найти общее решение однородного дифференциального уравнения первого порядка.
2.Найти общее решение дифференциального уравнения с разделяющимися переменными.

Приложения:

Ответы

Ответ дал: Miroslava227
1

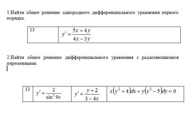
Ответ:

решение на фотографиях

Приложения:

Аноним: спасибо большое ))
Вас заинтересует