• Предмет: Математика
  • Автор: lesiaIhnatenko
  • Вопрос задан 3 года назад

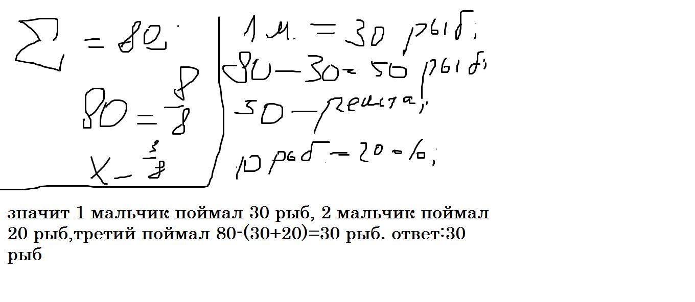
Три хлопчики піймали 80 карасів. Перший хлопчик піймав 3/8 усієї кількості карасів, другий - 40% решти. Скільки карасів піймав третій хлопчик?
ПОМОГИТЕ ПЖ У МЕНЯ КР)))

Ответы

Ответ дал: Genum
1

Ответ:

Внизу.

Пошаговое объяснение:

Приложения:
Вас заинтересует